金掌柜
  • 首页
  • 掌柜科技
  • 山西新闻
  • 端游攻略
  • 生活问答
  • 汽车维保
  1. 首页
  2. 端游攻略 第257页
蔡家坡疫情重点地区名单/蔡家坡疫情重点地区名单最新

蔡家坡疫情重点地区名单/蔡家坡疫情重点地区名单最新

蔡家坡东二路属于封控区还是管控区 〖壹〗、管控区。蔡家坡经济技术开发区是1995年3月经陕西省人民政府批准设立,通过查询...

  • 端游攻略
  • 2026-03-10
  • 阅读 37
【疫情地区雪糕能吃吗,疫情期间雪糕能有新型冠状病毒吗】

【疫情地区雪糕能吃吗,疫情期间雪糕能有新型冠状病毒吗】

从武汉网购的零食能吃吗 〖壹〗、当然可以,国家对食品生产安全还是管控的很严格的 零食偶尔吃吃还好,但是不建议多吃,毕竟坏...

  • 端游攻略
  • 2026-03-10
  • 阅读 38
曹路地区工地疫情停工吗(曹路17,02什么时候开工)

曹路地区工地疫情停工吗(曹路17,02什么时候开工)

上海曹路地区周末上班的交通银行 上海所有的交通银行网点周末都上班。银行星期天照常营业,可以办理个人业务。一般我会乘曹路2...

  • 端游攻略
  • 2026-03-10
  • 阅读 36
顺德区哪里是疫情地区了/顺德是疫区吗

顺德区哪里是疫情地区了/顺德是疫区吗

佛山基孔肯尼亚热哪个地方有 佛山基孔肯雅热主要集中在顺德区的乐从镇、北滘镇、陈村镇,此外,佛山禅城区、南海区也有确诊病例...

  • 端游攻略
  • 2026-03-10
  • 阅读 37
【天津属于疫情地区吗,天津是疫区吗】

【天津属于疫情地区吗,天津是疫区吗】

天津封控/管控/防范区域及管控政策 天津封控区、管控区、防范区范围及出入规定如下:封控区、管控区、防范区范围封控区域:西...

  • 端游攻略
  • 2026-03-10
  • 阅读 38
【忻州地区发生疫情了吗,忻州疫情确诊】

【忻州地区发生疫情了吗,忻州疫情确诊】

抗疫路上,兵支书在行动——记忻州市忻府区刘家山书记刘宏伟 〖壹〗、忻州市忻府区刘家山村书记刘宏伟在抗疫中积极行动,组织多...

  • 端游攻略
  • 2026-03-10
  • 阅读 36
疫情地区病例怎么查询到(疫情地区病例怎么查询到信息)

疫情地区病例怎么查询到(疫情地区病例怎么查询到信息)

微信疫况怎么查看数据 〖壹〗、进入小程序:打开微信,在搜索栏输入“疫况”,找到并进入该小程序。点击查询:进入小程序后,在...

  • 端游攻略
  • 2026-03-10
  • 阅读 46
为何有玉林地区疫情(为何有玉林地区疫情严重)

为何有玉林地区疫情(为何有玉林地区疫情严重)

6月21日广西玉林狗肉节如期举行?世界动保组织救出10只小狗 月21日广西玉林狗肉节如期举行,世界动保组织Humane...

  • 端游攻略
  • 2026-03-10
  • 阅读 47
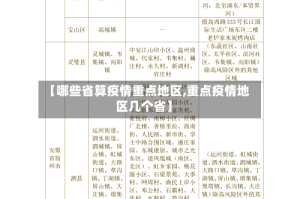
【哪些省算疫情重点地区,重点疫情地区几个省】

【哪些省算疫情重点地区,重点疫情地区几个省】

重点管控地区怎么查 〖壹〗、可以通过“i深圳”APP查询重点管控地区,具体方法如下:准备工具:使用华为P50手机(系统版...

  • 端游攻略
  • 2026-03-10
  • 阅读 40
【疫情地区物价,疫情地区物价上涨】

【疫情地区物价,疫情地区物价上涨】

上海疫情期间物价上涨 上海疫情下居民生活面临封控延长、物资采购困难、经济压力增大等多重挑战,部分小区通过居委协调缓解买菜...

  • 端游攻略
  • 2026-03-10
  • 阅读 36
  • 首
  • <
  • 253
  • 254
  • 255
  • 256
  • 257
  • 258
  • 259
  • 260
  • 261
  • 262
  • >
  • 尾

热门文章

  • 【各大地区疫情结束时间表,全国疫情结束时间倒计时】
    【各大地区疫情结束时间表,全国疫情结束时间倒计时】
    2026-03-02
  • 疫情真实存在的国家和地区(疫情真实情况曝光!全世界都倒吸一口冷气)
    疫情真实存在的国家和地区(疫情真实情况曝光!全世界都倒吸一口冷气)
    2026-02-28
  • 【疫情感染地区时间轴,疫情感染城市顺序】
    【疫情感染地区时间轴,疫情感染城市顺序】
    2026-03-01
  • 保定最新疫情地区分布/保定最新疫情通报
    保定最新疫情地区分布/保定最新疫情通报
    2026-03-10
  • 疫情严重地区香烟涨价(香烟费用暴涨)
    疫情严重地区香烟涨价(香烟费用暴涨)
    2026-03-02

最新文章

  • 广州什么地区有疫情/广州什么地区有疫情发生

  • 详细地区新增疫情(新增疫区有哪些)

  • 如何判断a类地区疫情(如何判断a类地区疫情情况)

  • 上海青浦属于疫情地区吗/上海青浦属于疫情地区吗最新

  • 【温江疫情是什么风险地区,温江区最新疫情分布】

随机文章 换一换

  • 【西藏地区疫情最新消息,西藏地区疫情最新消息数据】
    【西藏地区疫情最新消息,西藏地区疫情最新消息数据】
    2026-03-01
  • 【中国最安全的地区疫情,中国最安全的地区疫情是哪里】
    【中国最安全的地区疫情,中国最安全的地区疫情是哪里】
    2026-03-01
  • 【最新疫情高发地区前十,最新疫情高风险中风险地区】
    【最新疫情高发地区前十,最新疫情高风险中风险地区】
    2026-03-01
  • 疫情地区能回老家吗北京/疫情期间能回北京上班吗
    疫情地区能回老家吗北京/疫情期间能回北京上班吗
    2026-03-01
  • 玉泉营地区疫情(玉泉营地区疫情防控电话)
    玉泉营地区疫情(玉泉营地区疫情防控电话)
    2026-03-01
我们是一个中立的资讯网站,分享独立的生活体验和测评,本站禁止发黄赌毒,如发现全部删除,有发现者可向站长举报
© 金掌柜2026 版权所有 . Powered By Z-BlogPHP . 京ICP备00000000号