【哪些省算疫情重点地区,重点疫情地区几个省】
重点管控地区怎么查
〖壹〗、可以通过“i深圳 ”APP查询重点管控地区 ,具体方法如下:准备工具:使用华为P50手机(系统版本为HarmonyOS0.0 ),并确保已安装“i深圳”APP(版本0 )。进入防疫重点区域页面:打开手机上的“i深圳”APP,在首页中选取【防疫重点区域】 ,点击进入该页面 。查询重点管控地区:在“防疫重点区域 ”页面上,选取【管控 、防范区域查询】,点击进入后即可查到重点管控地区。

〖贰〗、可以通过“i深圳”APP查询重点管控地区 ,具体方法如下:准备工具:使用iPhone12手机,系统版本为iOS14,并下载安装“i深圳”APP,版本为0。进入疫情防控专区:打开“i深圳 ”APP ,在主页点击“疫情防控”选项,进入相关功能界面 。

〖叁〗、快速查询渠道 微信查询:搜索“北京本地宝”公众号,关注后回复【限制进京】 ,可获取以下信息:北京市中高风险管控地区一览表;全国各地中高风险名单;最新进京政策解读。
〖肆〗 、可以通过“i深圳”APP查询自己是否在管控区,具体操作如下:准备工具:确保手机为小米note9(MIUI 6版本)或兼容设备,并安装“i深圳 ”APP(0版本)。进入首页:打开“i深圳”APP ,进入首页后找到“疫情防控”模块 。点击防疫重点区域:在“疫情防控 ”页面中,选取“防疫重点区域”选项。
重点疫区有哪些?
〖壹〗、答案:重点疫区主要包括湖北、广东 、黑龙江等省份。详细解释: 重点疫区的定义与划分:重点疫区指的是新型冠状病毒疫情较为严重的地区,通常以某一省份为主要疫源地。具体的划分是基于疫情的感染人数、传播范围、医疗资源等多方面的因素综合考量得出的 。
〖贰〗、总之 ,湖南有血吸虫的疫区主要集中在环洞庭湖区域,其中岳阳县是重点疫区之一。通过采取综合防治措施,可以有效控制血吸虫病的流行 ,保护人民群众的身体健康。
〖叁〗 、传统的重点疫区广东、广西、贵州 、重庆、山东、云南和海南,近年发病率都有较大幅度的下降 。而传统的低发区,如东北三省的黑龙江 、吉林和辽宁,西部的新疆、西藏、青海 ,最近3年或3年以上一直连续保持发病率为0,已有条件在中国第一批摘掉狂犬病疫区的帽子。
〖肆〗 、国务院已将河北、山西、江西 、山东、湖北、湖南、广东 、广西、重庆、四川 、贵州和云南列为重点疫区,以加强防控力度。
〖伍〗、现在 ,中国境外的重点疫区是意大利、韩国和日本,所以们对于从这些国家进入和境内的要严格把控 。要前移管控关口,提前掌握来连航班相关信息 ,入关所有乘客要接受体温检测,测温无异常的安排专车接送。遇有发热症状的,要启动联防联控机制 ,安排120救护车送至发热门诊进行诊断治疗。
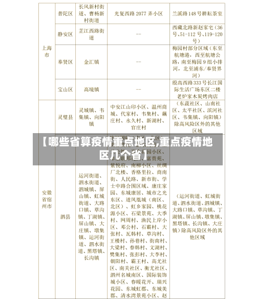
〖陆〗 、个重点疫区:湖北全省各市;浙江省温州市、台州市、杭州市 、宁波市;河南省信阳市、驻马店市;安徽省合肥市、阜阳市;江西省南昌市 。动物疫病流行国家/地区是指病毒或病菌所能传播的国家或地区。疫病流行区的范围大小受传播方式和环境条件的限制。动物疫病是指动物传染病 、寄生虫病 。

山东把哪几个省属于疫情重点地区?
〖壹〗、山东近来主要是把北京吧,还有吉林吧,这里几个列为重点的疫情 ,重点防御地区也是重点控制的。
〖贰〗、近来青岛莱西市,滨州市,淄博市,德州禹城市 ,威海市为高风险地区。疫情的高中低风险地区划分标准是依据一个街道或者乡镇14天内是否有新冠确诊病例、有多少病例,来进行划分高中低这三个风险等级,且具体的划分标准还需要按照新冠肺炎疫情转变进行适时调整。
〖叁〗 、山东省中高风险地区近来包括济南市历城区、历下区和槐荫区 ,青岛市黄岛区,以及威海市乳山市 。这些地区由于新冠疫情的影响,被划分为中高风险地区 ,采取了相应的疫情防控措施。济南市历城区、历下区和槐荫区作为山东省的省会城市的主要区域,人口密集,经济活跃 ,因此在疫情防控方面面临着较大的压力。
〖肆〗 、济宁,临沂 。根据中国政务服务平台各地疫情风险等级查询了解到,截止到2022年12月9日 ,济宁,临沂是山东疫情严重的地区,高风险地区突破了300。
湖北等7省外来务工人员回扬州要一律劝返,无锡也不让进!国家发改委:这...
国家发改委明确表示,将湖北等7省划定为疫情重点地区并一律劝返外来务工人员的做法是不允许的。
发改委表示:将湖北等7个省份划定为疫情重点地区 ,要求这些地区的外来务工人员暂缓入内是不被允许的 。
广东疫情重点地区名单
〖壹〗、此次疫情新增本土确诊病例涉及广东的深圳、东莞 、广州、江门、揭阳五市,其中江门新会区疫情较为突出,已报告6例确诊病例和2例本土无症状感染者。新会区疫情现状江门新会区是此次疫情的重点区域 ,截至近来累计报告6例确诊病例和2例无症状感染者。当地已启动应急响应机制,通过流调溯源 、区域管控、核酸检测等措施控制疫情扩散 。
〖贰〗、020年3月广东省新冠肺炎疫情风险等级重点地区名单如下:中风险地区:广州市越秀区;深圳市福田区;佛山市禅城区 、南海区、顺德区、三水区;惠州市惠城区、惠阳区 、惠东县、博罗县、大亚湾区;中山市主城区片区;肇庆市端州区;揭阳市普宁市。
〖叁〗 、国内重点地区(2025年7月最新数据)广东省以下13个地市报告本地病例:佛山、广州、东莞 、中山、深圳、江门 、肇庆、梅州、珠海 、惠州、潮州、阳江、云浮。全球分布特征主要流行区域集中在美洲 、亚洲和非洲三大洲,但受传播范围广、变数多的影响 ,具体国家名单尚未公开 。
〖肆〗、深圳:75例(含1例由无症状感染者转确诊)广州:1例 东莞:2例 中山:1例 本土无症状感染者 东莞:140例 深圳:11例 其他关键信息补充:境外输入病例 新增境外输入确诊病例42例(含6例无症状感染者转确诊),来源包括中国香港 、日本、韩国、越南等。
发表评论