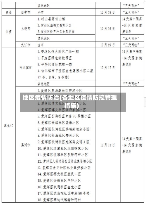
地区疫情防治(各地区疫情防控管理措施)
疫情防治措施
清洁消毒:高频接触表面(如门把手、电梯按钮 、手机)需定期用含氯消毒剂或酒精擦拭,减少病毒附着 。控制人员密度:通过预约、限流等措施减少公共场所人员聚集 ,例如商场、餐厅等场景需限制同时入场人数。

民生保障企业指导:扎实做好供水 、供气、污水处理等关键岗位的疫情防控应急措施。1月30日,对天一供水厂、天然气服务大厅进行指导检查,要求各水热气民生保障企业减少现场办公人员 ,支持网上办公,对运行值班 、入户维修、外线巡检抢修人员做好必要防护 。

聚集性疫情的防范措施主要包括以下几点:家庭防护:病人管理:如果家庭成员中出现病人,应立即采取防护措施 ,避免病毒在家庭内部传播。居室通风:保持家庭居室良好的通风,有助于降低室内病毒浓度。个人卫生:家庭成员应养成良好的卫生习惯,包括戴口罩、勤洗手等,以减少病毒传播的风险 。

疫情一二三级防控措施分别是:一级防控措施是预防和控制疾病的传播 ,包括健康教育、环境整治 、个人防护等;二级防控措施是早期发现病例,包括病例报告、病例隔离、病例追踪等;三级防控措施是控制疾病的流行,包括疫情调查 、疫情报告、疫情处置等。首先 ,一级防控措施的核心是预防和控制疾病的传播。

坚决遏制疫情蔓延势头,我们在行动!
为坚决遏制疫情蔓延势头,多部委、多省市 、多企业积极行动,从医疗支援、物资保障、资金补助 、交通管控等多方面采取有力措施 ,全力抗击疫情。具体行动如下:医疗支援 卫健委:1月25日,卫健委派出重症医学专家加强对患者救治的临床指导,组建6支共1230人的医疗救治队驰援武汉 ,同时召集6支后备梯队随时待命 。
在这样的形势下,只有坚持“动态清零 ”总方针不动摇,奋力同时间赛跑 ,才能坚决遏制疫情蔓延势头。快速精准应对能掌握主动并取得显著效果:面对疫情暴发的态势,应对越快速,就越能化被动为主动;应对越精准,就越能取得显著效果。
总目标:坚决遏制疫情蔓延势头、坚决打赢疫情防控阻击战 。总要求:坚定信心、同舟共济 、科学防治、精准施策。策略:只有集中力量把重点地区的疫情控制住了 ,才能从根本上尽快扭转全国疫情蔓延局面。
强调各级领导干部和党员干部的责任:坚守岗位、靠前指挥:各级领导干部要坚决遏制疫情蔓延势头,这是其不可推卸的责任 。在疫情防控的关键时期,领导干部必须坚守在岗位上 ,深入一线,及时掌握疫情动态,做出科学决策 ,指挥防控工作有序开展。守土有责、恪尽职守:党员干部要坚决有力推动责任落实。
把人民群众生命安全和身体健康放在第一位,坚决遏制疫情蔓延势头 。全国各民族,盼万家兴旺 ,百姓安康,众志成城,力量汇聚 ,新型冠状病毒,让人平安!坚定信心,同舟共济,科学防治 ,精准施策,坚决打赢疫情防控阻击战。
疫情防控总策略总方针
综上所述,国家卫健委强调坚持“外防输入 、内防反弹”总策略和“动态清零”总方针不动摇 ,是当前疫情防控形势下的必然选取。各地要切实增强责任感和使命感,严格落实各项防控措施,确保人民群众生命安全和身体健康 。
狠抓各项疫情防控工作举措 ,需坚定不移贯彻“外防输入、内防反弹 ”总策略和“动态清零”总方针,重点落实“六项举措”,具体如下:狠抓流调溯源 ,源头存量清零保持区流调中心高效运作,建立“发现一例、处置一例 ”的快速响应机制。
当前新冠疫情防控“总策略”“总方针”和“总要求”:总策略是外防输入,内防反弹。总方针是动态清零。总要求是坚定信心 、同舟共济、科学防治、精准施策 。 管理篇 什么是“四早 ”措施? “四早”措施是指:早发现 、早报告、早隔离、早治疗。
关于做好2025年“五一 ”假期前后新冠病毒感染等重点传染病防治工作的通...
《关于做好2025年“五一”假期前后新冠病毒感染等重点传染病防治工作的通知》核心内容如下:总体要求:当前我国传染病疫情形势总体平稳 ,但“五一”假期人员流动和聚集增多,疫情传播风险和防控难度加大。
《关于做好2025年“五一 ”假期前后新冠病毒感染等重点传染病防治工作的通知》提出多项要求,旨在保障假期前后全国疫情形势总体平稳,确保人民群众健康平安过节 。
《关于做好2025年春季新冠病毒感染等重点传染病防治工作的通知》核心内容如下:通知出台背景与目标春季是传染病高发期 ,全球及我国周边国家登革热 、疟疾疫情持续高发,国内流感、新冠、麻疹 、诺如病毒感染等传染病存在局部抬头或传播风险。
发表评论