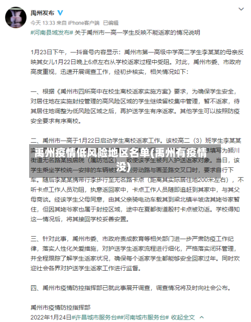
禹州疫情低风险地区名单(禹州有疫情没)
近来河南疫情状况下,春节期间还能走亲戚吗?“钟院士”建议来了_百度知...
人们出门需要佩戴口罩 ,不串门走亲戚,从此,要倡导人们禁食野生食物 。可这些解决不了当下肆虐的病毒。逐日增加的确诊病例和疑似病例 ,让人心情沉重。我们只能在家祈祷,希望在全国人民的共同努力下早日解除警报 。 今日之疫情,不仅是武汉一城遇到的困难,更是全国人民需要共同面对的。我们要有一方有难八方支援的精神。

中国工程院院士钟南山说了一句话:“把病情最严重的病人送到我这儿来。
钟南山院士就建议 ,“没有特殊的情况,不要去武汉” 。此类忠告和防控应对,需要每个人的配合 ,也必然会或...这个应对系统里面,没有人可以例外。近来病毒的传播和疫情发展,仍有诸多不确定性。但可以确定的是 ,不管...信的作者是河南省疾病预防控制中心办公室副主任苏佳 。
抗击疫情期间我的生活作文篇2 今年的春节跟往年不一样了,本来大家可以走亲访友 、互相拜年,热热闹闹...本来说好爸爸妈妈一块儿来外婆家吃年夜饭的 ,结果只来了爸爸。

许昌中高风险地区去厦门用不用隔离?
〖壹〗、低风险地区人员坐火车出没有核酸检测都可以,但是中高风险地区人员坐火车出省,如果没有48小时内核酸检测阴性证明是不可以上火车的。具体的要求如下:在疫情低风险地方:要是打算乘坐火车出该地区 ,不需要核酸检测,只要有“健康码 ”绿码即可 。
〖贰〗、此外,河南不同城市对于返乡人员的具体要求可能有所不同:郑州:进入郑州市的人员需持48小时内核酸证明,中高风险区域来的人员和车辆可能会被劝返。安阳:对省内低风险地区司乘人员查验行程卡 、健康码及48小时内核酸阴性证明后放行;省外低风险地区司乘人员同样需要查验这些证明。
〖叁〗、截至8月30日12时 ,河南省内自驾走高速需根据目的地提供健康码、行程码及核酸检测阴性证明,各地高速口通行政策因地区风险等级和防疫要求存在差异,部分区域对中高风险地区车辆人员实施闭环转运或隔离措施 。 以下为各地具体政策梳理:郑州 上站:郑州周边高速站口车辆上站不查验 ,正常通行。
〖肆〗、你好的 现在来看肯定是不需要隔离的:国内的话基本是只要携带核酸检测报告就能通行无阻。同省的话更是不用核酸检测报告了 。低风险地区,不需要隔离,甚至下周起连核酸检测报告都免除了!但是如果是中高风险或者当地没有发布疫情解除的相关公告的话 去外地还是要被集中隔离或者居家隔离的。
河南省禹州市属于什么风险区
〖壹〗 、河南省禹州市属于低风险区。通过查询相关公开信息 ,截止于2022年12月5日,河南省禹州市没有新增感染者。防疫防控情况是处于低风险地区,防疫管控措施要求是常态化防控 。
〖贰〗、高风险地区重点区域:河南省许昌市、禹州市多地升级为高风险地区 ,对于这两个地方的一些重点区域,不允许在春节期间串亲戚。建议这些高风险区的农民工或者当地居民就地过年,因为现在回家当地也需要进行隔离至少15天 ,有可能在家过不了春节,可通过电话或者视频的方式拜年。
〖叁〗 、除已确定的高风险区域外,禹州市其他区域全部调整为中风险区域,中、高风险区域以乡镇(街道)为单位 ,全部实行封闭管理,限制人员流动,最大限度严防疫情风险传播 。
〖肆〗、当地已采取紧急防控措施风险区域调整:自2022年1月3日起 ,火龙镇刘沟村 、夏都街道华庄社区、夏都街道欧亚陶瓷有限公司调整为中风险地区,实行封闭管理,限制人员流动 ,以降低疫情传播风险。
〖伍〗、引言:河南省禹州市在核酸检测中发现两名无症状感染者,当地新冠肺炎疫情防控指挥部立刻宣布,调整部分区域疫情风险等级 ,火龙镇刘沟村 、夏都街道华庄社区、夏都街道欧亚陶瓷有限公司调整为中风险地区。禹州市连夜开展核酸检测,禹州市当天还发布了疫情防控2号通告 。
发表评论