【疫情中风险地区地图,疫情中风险划分】
全国中高风险疫情地区怎么在微信上查询
〖壹〗、在微信上查询全国中高风险疫情地区,可按以下步骤操作:打开微信并进入“支付”页面:打开微信应用,在底部菜单栏点击“我 ” ,随后选取“支付”选项。进入“城市服务”板块:在“支付 ”页面中,找到并点击“城市服务”功能入口。该功能整合了各类本地化便民服务,包括与疫情相关的查询服务 。

〖贰〗、打开微信搜索功能打开手机中的微信app ,点击顶部“搜索”选项。进入粤省事小程序在搜索页面输入“粤省事 ”,点击搜索结果中的“粤省事”小程序。进入疫情区域页面在粤省事首页点击“疫情区域”选项,进入风险地区查询页面 。查看风险地区名单页面会直接显示全国高风险和中风险地区列表 ,用户可滑动查看完整信息。
〖叁〗 、在手机上查看全国中高风险疫情地区,可通过微信《扫码抗疫情》小程序实现,具体步骤如下:步骤一:进入《扫码抗疫情》小程序打开微信 ,点击顶部“搜索小程序 ”栏,输入“扫码抗疫情”,在搜索结果中选取并进入该小程序。
〖肆〗、具体步骤:进入小程序入口打开微信 ,点击底部导航栏的“发现”选项,选取“小程序 ”功能 。搜索政务平台在小程序搜索框中输入“国家政务服务平台”,或通过历史记录找到该小程序并进入。选取风险查询功能在小程序首页找到“各地疫情风险等级查询”入口,点击进入查询页面。
〖伍〗、要出远门查询全国中高风险地区 ,可通过微信的国务院客户端小程序完成,具体步骤如下:进入微信小程序页面打开微信,点击底部导航栏的“发现”选项 ,选取“小程序 ”进入页面 。搜索“国务院客户端”在小程序页面右上角点击放大镜图标,输入“国务院客户端”并搜索,选取官方小程序进入。

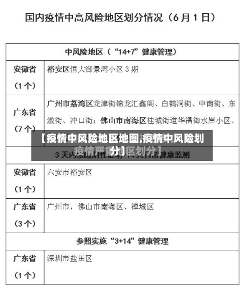
本土确诊+90,多地调整为中风险
〖壹〗 、日0—24时 ,全国报告新增本土确诊病例90例,多地根据疫情形势调整了部分区域为中风险地区。具体分布及调整情况如下:新增本土确诊病例分布 内蒙古:47例,其中呼和浩特市39例、包头市7例、巴彦淖尔市1例 。
〖贰〗 、图:7月6日全国本土确诊病例与无症状感染者分布(单位:例)风险等级调整动态多地根据疫情形势调整风险等级 ,主要涉及以下地区:安徽:宿州市泗县、灵璧县部分区域升级为高风险区,实施封控管理。江苏:无锡市、徐州市部分街道划定为中风险区,限制人员流动。
〖叁〗 、022年7月11日0—24时 ,上海新增本土新冠肺炎确诊病例5例,无症状感染者54例,20个区域被调整为中风险地区。 具体信息如下:本土确诊病例 新增5例,其中4例在闭环隔离管控中发现 ,1例在社区核酸筛查中发现 。病例分布:浦东新区2例、徐汇区1例、宝山区1例 、长宁区1例。
〖肆〗、查询北京中风险地区的方法打开微信,点击右上角“放大镜 ”图标进入搜索页面。输入“北京本地宝”,选取对应小程序进入 。进入小程序后 ,点击右下角“风险”按钮,选取“全国等级风险查询 ”。查看结果:页面会显示实时全国风险等级,其中包含北京市各区的中风险地区界定。
怎么查中高风险地区
要出远门查询全国中高风险地区 ,可通过微信的国务院客户端小程序完成,具体步骤如下:进入微信小程序页面打开微信,点击底部导航栏的“发现”选项 ,选取“小程序”进入页面 。搜索“国务院客户端 ”在小程序页面右上角点击放大镜图标,输入“国务院客户端”并搜索,选取官方小程序进入。
可以通过支付宝中的风控地区查询功能来查看自己所在区域是否为中高风险地区 ,具体操作如下:工具/原料 华为P50HarmonyOS0.0支付宝80方法/步骤 第一步:打开手机进入支付宝,在首页点击国内新增。第二步:点击风险区域菜单 。第三步:在疫情风险等级查询页面选取自己所在区域查看风险等级。
可以通过微信国家政务服务平台查看最新的全国中高风险疫情地区分布,具体步骤如下:进入微信国家政务服务平台:打开微信,在搜索栏输入“国家政务服务平台” ,进入该程序页面。点击各地疫情风险等级查询:在程序页面中,找到并点击“各地疫情风险等级查询 ”选项 。
可以通过支付宝中的通信大数据行程卡查询自己是否去过中高风险地区,具体操作如下:工具/原料:确保手机为小米10(其他品牌手机操作类似)、系统为MIUI12(其他系统操作类似) ,并安装支付宝22版本(或更新版本)。
怎么在地图上看疫情风险地区
进入“我的”页面打开高德地图APP,在首页底部导航栏中点击【我的】,进入个人中心页面。打开“更多工具”在“我的”页面中 ,向下滑动找到【更多工具】选项并点击,进入功能集合页面。选取“疫情地图 ”在“更多工具”页面中,找到【疫情地图】功能并点击 ,系统将自动加载当前区域的疫情风险分布信息 。
进入疫情地图:打开手机高德地图软件,在首页下方功能栏中找到并点击“疫情地图”选项。选取目标区域:进入疫情地图后,地图会以不同颜色标记风险地区(通常高风险地区用深色或特定颜色标注 ,如红色;中风险地区可能用黄色标记)。
进入“我的 ”页面:打开高德地图APP,在首页点击底部导航栏的【我的】 。打开工具箱:在“我的”页面中,找到并点击【更多工具】选项。查看疫情地图:在工具列表中,选取【疫情地图】功能 ,即可显示当前所在区域及周边的疫情风险等级分布。注意事项:确保高德地图APP为最新版本,避免因版本过低导致功能缺失 。
在高德地图上查看疫况风险地区,可通过其“新冠肺炎疫情地图”功能实现 ,具体步骤如下:打开高德地图APP:确保手机已安装高德地图应用(如华为mate30pro鸿蒙0系统下的高德地图0版本),打开后进入首页。进入搜索框:在首页下方或最上方找到搜索框,点击以输入查找内容。
天津武清区疫情属于什么风险?
〖壹〗、天津武清区近来存在中风险地区 ,无高风险地区 。具体如下:中风险地区范围武清区汊沽港镇三街中山路 、永华道、兴业路合围区域 武清区汊沽港镇大刘堡村中心西街南1-2排依据:天津市防控指挥部2022年3月14日通告,上述区域因疫情形势被划定为中风险地区。
〖贰〗、中风险区。截至2022年10月25日,根据当地防疫政策显示 ,天津武清区东蒲洼街道盛世郦园是中风险区 。疫情防控主体责任意识,严格执行各项疫情防控工作要求,坚决落实好各项疫情防控举措 ,共同构建更加牢固的市场领域防疫安全屏障。
〖叁〗 、近来,天津市武清区的防疫风险等级为低风险,可以前往国内各地,抵达以后核验健康码 ,测量体温,不需要隔离。
〖肆〗、不是。通过查询天津疫情防控中心了解到截止到2022年11月14日天津武清区全是常态化区域没有高中低风险地区 。武清区,隶属天津市。位于天津市西北部 ,海河水系中下游。北与北京市通州区、河北省香河县为邻 。
〖伍〗 、解封依据与批复:根据疫情防控相关规定,经天津市防控指挥部批复同意,武清区自4月2日起解除所有封控管控区域 ,标志着全区封管控区域“清零 ”。解封后防疫要求:个人防护:居民需加强个人防护,保持勤洗手、勤通风、勤消毒等健康习惯,出现发热或呼吸道症状立即就诊。
〖陆〗 、022年8月9日 。武清区 ,是天津市下辖区。位于天津市西北部,根据天津市防疫工作要求,截至到2022年9月3日经核实该地区属于低风险地区 ,并与2022年8月9日宣布全县解封,但出行时仍需根据防疫政策做好个人防护措施,少去人员密集的公共场所。
高德地图怎么看疫情风险地区
进入疫情地图:打开手机高德地图软件,在首页下方功能栏中找到并点击“疫情地图”选项 。选取目标区域:进入疫情地图后 ,地图会以不同颜色标记风险地区(通常高风险地区用深色或特定颜色标注,如红色;中风险地区可能用黄色标记)。
进入“我的”页面打开高德地图APP,在首页底部导航栏中点击【我的】 ,进入个人中心页面。打开“更多工具 ”在“我的”页面中,向下滑动找到【更多工具】选项并点击,进入功能集合页面 。选取“疫情地图”在“更多工具 ”页面中 ,找到【疫情地图】功能并点击,系统将自动加载当前区域的疫情风险分布信息。
步骤一:进入疫情地图页面打开高德地图应用,在首页点击“疫情地图”功能入口。此功能会直接跳转至疫情相关信息展示界面。步骤二:选取时间范围在疫情地图页面左下方 ,找到时间选取工具,通过下拉菜单或滑动选项调整需查询的时间段 。此操作可筛选特定日期范围内的疫情风险点数据,确保信息时效性。
在高德地图上查看疫况风险地区 ,可通过其“新冠肺炎疫情地图”功能实现,具体步骤如下:打开高德地图APP:确保手机已安装高德地图应用(如华为mate30pro鸿蒙0系统下的高德地图0版本),打开后进入首页。进入搜索框:在首页下方或最上方找到搜索框,点击以输入查找内容 。
若当前定位在需查询的城市 ,地图会自动显示该区域的疫情信息;若需查看其他地区,可通过搜索框输入城市名或手动拖动地图定位。
第一步:进入“我的”页面打开高德地图应用,在首页右下角点击“我的 ” ,进入个人中心页面。第二步:寻找疫情地图功能在“高德推荐”板块中,向左滑动功能列表,找到“疫情地图”选项 。第三步:进入疫情地图页面点击“疫情地图 ”选项 ,系统将自动跳转至全国疫情分布展示页面。
发表评论