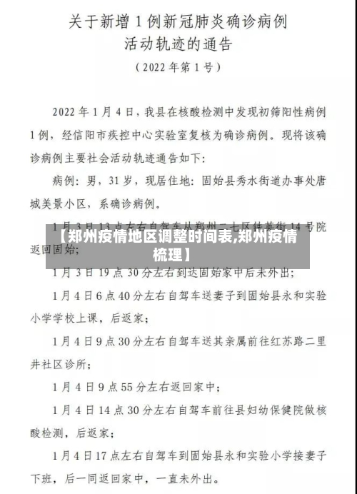
【郑州疫情地区调整时间表,郑州疫情梳理】
2022年郑州疫情防范区有哪些(持续更新)
〖壹〗 、防范区:电厂路以东、铁路西干道以西、电厂南路(在建)以南 、环保路(规划)以北区域,强化社会面管控 ,严格限制人员聚集 。二七区将建设路以南、航海路以北、嵩山路以东 、京广铁路以西区域(不含郑大一附院等6家医院及社区卫生服务中心)由防范区调整为管控区,管理措施同步升级。

〖贰〗、密闭公共场所暂停营业;商场、超市、农贸市场等基本生活物资供应场所需控制购物人员数量;餐饮场所禁止堂食。特殊保障措施:特种车辆及民生保障工作人员通行不受限 。获取最新信息途径 官方渠道:通过“郑州本地宝 ”微信公众号回复“疫情”,可查询最新封控区范围 、出行政策、风险等级调整及核酸检测要求。

〖叁〗、西流湖街道花语里社区百合里小区 、西流湖街道北陈伍寨村豪德天下府邸小区(1月9日最新调整)三官庙街道郑上路社区建设西路159号(原郑上路105号)轮胎厂家属院(1月9日最新调整)防范区范围:对西三环以东 ,工人路以西,陇海铁路以南,航海路以北区域实行防范区管理。

〖肆〗、风险等级调整:各地根据病例活动轨迹划定高、中风险区 ,例如郑州市二七区 、安阳市汤阴县等部分区域曾被列为高风险区,实施“足不出户、上门服务”管控 。常态化防控:全省推行“场所码 ”扫码、48小时核酸查验(部分时段) 、重点人群定期检测等措施,降低传播风险。
〖伍〗、022年郑州风险区域可通过指定链接实时查询,同时需遵守封控区、管控区 、防范区的分类管理规定。
2021郑州疫情防控最新通告(持续更新)
〖壹〗、人员流动管理 第二十一场疫情防控新闻发布会:自2021年11月5日零时起 ,外省入郑人员须提供48小时内核酸检测阴性证明,未持证明者需在入郑后24小时内完成检测。43号通告:加强涉及重点区域人员管理,具体措施包括对密接、次密接及中高风险地区返郑人员的排查、隔离和健康监测 。
〖贰〗 、郑州市新冠肺炎疫情防控指挥部办公室发布通告 ,自2021年11月7日起调整部分区域疫情风险等级,将新密市新华路办事处新惠街社区划定为中风险地区,其他地区风险等级保持不变。
〖叁〗、在郑州市参加考试的省外考生 ,自10月27日起至2021年12月,必须携带48小时内核酸检测阴性证明。
2021河南中风险地区清零(11月22日更新)
021年11月22日,河南省中风险地区全部清零 。具体调整情况如下:郑州市中风险地区清零自2021年11月22日8时起 ,郑州市以下区域由中风险地区调整为低风险地区:新密市新华路办事处新惠街社区 荥阳市贾峪镇滨湖社区、文泽社区 、郭岗村、楚村、鹿村此次调整后,郑州市中风险地区全部清零。
低风险地区应做好健康管理,申请苏康码绿码;2021河南中风险地区清零(11月22日更新)自2021年11月22日8时起 ,将新密市新华路办事处新惠街社区,荥阳市贾峪镇滨湖社区 、文泽社区、郭岗村、楚村 、鹿村由中风险地区调整为低风险地区。
郑州回民权县要隔离 。郑州市规定非必要不离郑,确需离郑的,需持有48小时内核酸检测阴性证明。并没有规定出郑州必须先隔离才能离市。当然 ,如果从郑州疫情高风险地区到外地的话,外地会要求你隔离14天 。
截至相关更新时间,2021年荥阳市中高风险地区名单如下:高风险地区:0个中风险地区:1个荥阳市贾峪镇滨湖社区 相关背景与防控措施:疫情发现与病例情况 2021年11月2日晚 ,郑州市初筛发现3例核酸阳性人员,经复核检测,截至11月3日9时 ,确诊1例病例、2例无症状感染者。
截至最新信息,2021年河南郑州疫情风险等级情况如下(持续更新中):高风险地区:暂无。中风险地区:共2个,具体为荥阳市贾峪镇滨湖社区、金水区未来路办事处银基王朝四期 。疫情数据补充说明(截至11月3日24时):新增病例情况:新增本土确诊病例3例 ,其中郑州2例,周口1例。
自2021年11月19日0时起,郑州金水区未来路办事处银基王朝四期由中风险地区调整为低风险地区。具体说明如下:调整依据:经郑州市新冠肺炎疫情防控领导小组同意 ,依据疫情防控形势对部分区域风险等级进行调整。

郑州疫情解封真相?
022年11月1日郑州市新冠肺炎疫情防控指挥办公室发布152号通告,宣布自11月1日6时起调整管控区域,有序恢复正常生产生活秩序,这是郑州疫情解封的官方依据 ,但网络上存在一些未经证实的传言和争议内容 。
郑州没有明确统一的“全部解封”日期,主城区除封管控区域外地区在5月10日24时结束“足不出区 、严禁聚集”措施,而封控区、管控区、防范区的解封需满足连续14天无新发感染者等多项指标综合研判后确定 ,且以市疫情防控指挥部办公室通告为准。
社会面解封初步时间范围:根据郑州市2022年疫情防控73号通告,相关防控措施于5月4日0时至5月10日24时期间实行,后续根据疫情防控形势动态调整。
发表评论