金掌柜
  • 首页
  • 掌柜科技
  • 山西新闻
  • 端游攻略
  • 生活问答
  • 汽车维保
  1. 首页
  2. 端游攻略 第186页
【湖南各地区疫情最新通报,湖南各地新型肺炎疫情】

【湖南各地区疫情最新通报,湖南各地新型肺炎疫情】

疫情通报首提强化中西医结提高治愈率 国家卫生健康委新闻发言人米锋在2月17日的国务院联防联控机制新闻发布会上表示,下一步...

  • 端游攻略
  • 2026-03-19
  • 阅读 23
长春疫情划分地区图表(长春疫情最新等级划分)

长春疫情划分地区图表(长春疫情最新等级划分)

如何从数据中洞悉“疫情”的趋势? 要从数据中洞悉“疫情”的趋势,可通过分析关键数据指标及其变化趋势,结合权威数据来源进行...

  • 端游攻略
  • 2026-03-19
  • 阅读 26
安庆地区疫情怎么样了/安庆疫情防控通告

安庆地区疫情怎么样了/安庆疫情防控通告

安庆是哪个省的城市近来有疫情吗 安庆是安徽省的,近来没有疫情。根据安庆市新冠肺炎疫情防控应急指挥部统一安排,安庆市开展了...

  • 端游攻略
  • 2026-03-19
  • 阅读 26
泉州各地区疫情图表(泉州各区最新疫情)

泉州各地区疫情图表(泉州各区最新疫情)

泉州疫情实时病例(泉州疫情确诊病例分布 〖壹〗、本地疫情9月13日0时至24时,我市报告新增确诊病例3例。当日报告新增...

  • 端游攻略
  • 2026-03-19
  • 阅读 29
拉萨堆龙疫情风险地区/拉萨市疫情高风险地区吗

拉萨堆龙疫情风险地区/拉萨市疫情高风险地区吗

桑木村是高风险地区吗 〖壹〗、不是。桑木村在中国有两处,分别是西藏自治区拉萨市堆龙德庆区东嘎镇桑木村、江苏省泰兴市姚王镇...

  • 端游攻略
  • 2026-03-19
  • 阅读 23
伊朗最新地区疫情图/伊朗最新地区疫情图片大全

伊朗最新地区疫情图/伊朗最新地区疫情图片大全

伊朗新冠肺炎确诊病例超6万例,死亡3739人 截至4月6日,伊朗新冠肺炎累计确诊病例超6万例(60500例),累计死亡3...

  • 端游攻略
  • 2026-03-19
  • 阅读 24
【伊犁地区有疫情了吗最新消息,伊犁近来疫情管控通告】

【伊犁地区有疫情了吗最新消息,伊犁近来疫情管控通告】

伊犁四次封城时间是 〖壹〗、新疆伊犁的第一次封城是2020年1月27日,第二次是2020年7月27日,第三次是2021年...

  • 端游攻略
  • 2026-03-19
  • 阅读 26
山东德州疫情地区分布/山东德州疫情地区分布图

山东德州疫情地区分布/山东德州疫情地区分布图

山东德州哪里发现新疫情了 通过查询相关资料显示,三月山东德州市有疫情发生,3月10日,山东省德州市发现1例新冠肺炎确诊病...

  • 端游攻略
  • 2026-03-19
  • 阅读 24
【大理是疫情什么风险地区,大理是疫区吗】

【大理是疫情什么风险地区,大理是疫区吗】

大理现在疫情风险等级 〖壹〗、常态化防控区域。大理白族自治州,首府驻大理市,是云南的16个地级行政区之一,地处云南省中部...

  • 端游攻略
  • 2026-03-19
  • 阅读 30
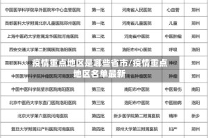
疫情重点地区是哪些省市/疫情重点地区名单最新

疫情重点地区是哪些省市/疫情重点地区名单最新

重要!四川疾控紧急提醒 四川疾控紧急提醒,当前存在进口物品“物传人”感染风险,非必要不购买疫情严重国家进口物品,收取和消...

  • 端游攻略
  • 2026-03-19
  • 阅读 23
  • 首
  • <
  • 182
  • 183
  • 184
  • 185
  • 186
  • 187
  • 188
  • 189
  • 190
  • 191
  • >
  • 尾

热门文章

  • 【各大地区疫情结束时间表,全国疫情结束时间倒计时】
    【各大地区疫情结束时间表,全国疫情结束时间倒计时】
    2026-03-02
  • 疫情真实存在的国家和地区(疫情真实情况曝光!全世界都倒吸一口冷气)
    疫情真实存在的国家和地区(疫情真实情况曝光!全世界都倒吸一口冷气)
    2026-02-28
  • 【疫情感染地区时间轴,疫情感染城市顺序】
    【疫情感染地区时间轴,疫情感染城市顺序】
    2026-03-01
  • 保定最新疫情地区分布/保定最新疫情通报
    保定最新疫情地区分布/保定最新疫情通报
    2026-03-10
  • 疫情严重地区香烟涨价(香烟费用暴涨)
    疫情严重地区香烟涨价(香烟费用暴涨)
    2026-03-02

最新文章

  • 疫情严重的是哪两个地区(疫情严重的是哪两个地区呢)

  • 亳州市疫情高风险地区吗/亳州市最新疫情防控

  • 兰州疫情危险地区/兰州疫情风险等级划分

  • 【保定疫情什么地区出现,保定疫情是怎么回事】

  • 茂名属于疫情高发地区吗(茂名是否高风险地区)

随机文章 换一换

  • 【江西疫情在哪些地区开始,江西的疫情现在怎么样了】
    【江西疫情在哪些地区开始,江西的疫情现在怎么样了】
    2026-04-21
  • 山东省最新疫情高峰地区/山东疫情高中低风险区一览表
    山东省最新疫情高峰地区/山东疫情高中低风险区一览表
    2026-04-21
  • 【支援宿州疫情有哪些地区,支援宿州疫情有哪些地区了】
    【支援宿州疫情有哪些地区,支援宿州疫情有哪些地区了】
    2026-04-21
  • 哪些地区不受疫情管控了/什么地区疫情不让回家
    哪些地区不受疫情管控了/什么地区疫情不让回家
    2026-04-21
  • 疫情湖北地区能收快递吗/湖北还能收到快递吗
    疫情湖北地区能收快递吗/湖北还能收到快递吗
    2026-04-21
我们是一个中立的资讯网站,分享独立的生活体验和测评,本站禁止发黄赌毒,如发现全部删除,有发现者可向站长举报
© 金掌柜2026 版权所有 . Powered By Z-BlogPHP . 京ICP备00000000号