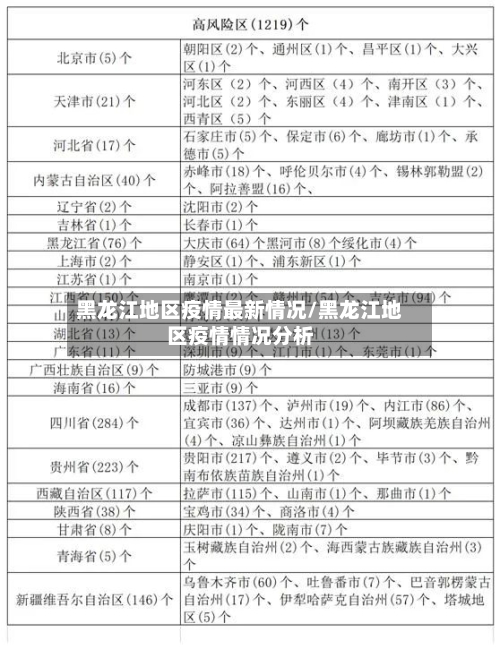
黑龙江地区疫情最新情况/黑龙江地区疫情情况分析
截至10月27日24时新型冠状病毒肺炎疫情最新情况
〖壹〗、内蒙古37例,广东27例 ,山西26例,湖南24例,四川15例 ,福建13例,陕西13例,新疆12例 ,江苏10例,北京6例,重庆6例 ,青海6例,黑龙江5例,河南4例 ,安徽2例,山东2例,云南2例,天津1例 ,河北1例,浙江1例,西藏1例。

〖贰〗 、当日转为确诊病例9例(境外输入3例)。当日解除医学观察9例(均为境外输入) 。尚在医学观察的无症状感染者392例(境外输入359例)。港澳台地区疫情 累计收到港澳台地区通报确诊病例28787例。香港特别行政区12330例(出院12029例 ,死亡213例) 。澳门特别行政区77例(出院66例)。

〖叁〗、江苏扬州疫情严重。通过查询相关公开信息显示截至10月27日24时新型冠状病毒肺炎疫情最新情况,江苏省卫健委10月28日发布10月27日0-24时,江苏新增本土确诊病例10例(南京市10例 ,1例为无症状感染者转为确诊病例,4例为集中隔离点发现,3例为社区筛查发现 ,2例为居家隔离发现) 。

截至12月12日24时新型冠状病毒肺炎疫情最新情况
新增确诊病例:全国31个省(自治区、直辖市)和新疆生产建设兵团报告新增确诊病例24例。境外输入病例19例,分布为:上海10例,北京2例 ,四川2例,黑龙江1例,江苏1例,山东1例 ,广东1例,云南1例。本土病例5例,分布为:黑龙江4例 ,四川1例 。新增死亡病例:无新增死亡病例。
南京市报告2例(其中1例为无症状感染者转为确诊病例)苏州市报告2例 所有新增本土确诊病例均在定点医院隔离治疗。新增本土无症状感染者:76例 南京市报告6例 无锡市报告14例 苏州市报告26例 扬州市报告12例 镇江市报告18例 所有新增本土无症状感染者均在定点医院接受隔离医学管理 。
健康江苏12月13日早发布:12月12日0-24时,苏州新增本土确诊病例2例,新增本土无症状感染者26例 ,以上人员均在定点医院接受隔离医学管理。截至12月12日24时江苏新型冠状病毒肺炎疫情最新情况:12月12日0-24时,江苏新增报告本土确诊病例4例,均在定点医院隔离治疗。
月13日0-24时 ,四川省新增新型冠状病毒肺炎确诊病例3例(均为境外输入),新增无症状感染者4例(均为境外输入),无新增治愈出院 、疑似及死亡病例。截至12月14日0时 ,全省中风险区共5个,其余地区均为低风险区 。
月30日0至24时,成都新增境外输入确诊病例1例,新增境外输入无症状感染者2例 ,具体信息如下:新增境外输入确诊病例国籍:中国籍。行程轨迹:从柬埔寨乘KR961次航班于12月22日抵蓉。隔离与检测情况:入境后即被集中隔离 。12月23日因新冠病毒核酸检测阳性,诊断为无症状感染者,转送至定点医院隔离治疗。
截至3月14日24时新型冠状病毒肺炎疫情最新情况
现有确诊:2612例(其中重症病例1例)。现有疑似:6例 。累计确诊:16432例。累计治愈出院:13820例。累计死亡:无 。累计总体情况 现有确诊:11984例(其中重症病例8例)。累计治愈出院:103884例。累计死亡:4636例 。累计报告确诊:120504例。现有疑似:6例。累计追踪到密切接触者:1844212人。
截至3月14日24时)四川省疫情最新情况3月14日0-24时 ,四川省无新增确诊病例,新增治愈出院病例5例,无新增疑似病例 ,无新增死亡病例 。截至3月14日0时,四川省累计报告新型冠状病毒肺炎确诊病例539例,涉及21个市(州)。四川省已连续10天无新增确诊病例。
烟台市卫生健康委员会2022年3月15日2022年3月14日0时至24时山东省新型冠状病毒肺炎疫情情况2022年3月14日0时至24时 ,全省报告新增本土确诊病例63例,其中青岛27例、滨州19例、淄博12例 、潍坊2例、日照2例、烟台1例 。
新增确诊病例:281例 境外输入:179例(广东79例,上海24例 ,福建16例,广西12例,天津11例,北京9例 ,山东9例,四川8例,河南3例 ,辽宁2例,浙江2例,吉林1例 ,江苏1例,重庆1例,甘肃1例) ,含16例由无症状感染者转为确诊病例(广东5例,四川5例,河南2例 ,广西2例,辽宁1例,浙江1例)。
黑龙江新增1例确诊病例,12省区市224名感染者概况一图读懂
〖壹〗 、据新华社10月23日消息,卫生部通报 ,截至10月23日,我国内地累计报告33064例甲型H1N1流感确诊病例,已治愈26588例。卫生部通报 ,我国已报告甲型H1N1流感重症病例累计44例,已治愈14例 。西藏、青海各报告1例死亡病例。
〖贰〗、黑龙江新增1例新冠肺炎确诊病例(轻型),山东日照报告一家四口感染 ,12省区市累计224名感染者情况可通过相关图表详细了解。
发表评论