疫情风险评估天津地区(天津疫情风险地区分类表)
天津现在算不算高风险地区
〖壹〗、天津蓟州区近来无中高风险地区 ,均为低风险地区。中高风险地区查询渠道如下:查询渠道1:国务院客户端查询流程:微信搜索“国务院客户端”小程序 。- 打开后在首页找到“疫情风险查询 ”。- 点击即可查看当前所在地区最新疫情风险等级。- 点击“查看全国中高风险疫情地区”还可查看全国各地中高风险等级地区名单 。

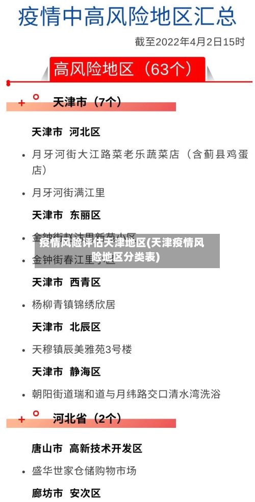
〖贰〗 、风险等级调整情况 自2022年1月9日21时起,天津市津南区辛庄镇林锦花园24号楼划定为高风险地区。
〖叁〗、高风险区:连续7天无新增感染者降为中风险区,中风险区连续3天无新增感染者降为低风险区。中风险区:连续7天无新增感染者降为低风险区 。注意事项鉴于当前疫情形势多变 ,中高风险地区持续调整中,本文提供的疫情更新仅作为借鉴。
天津反应安全风险评估的单位
〖壹〗、天津可提供反应安全风险评估的单位主要包括以下五类: 天津市安全评估机构由天津市政府设立,承担辖区内企事业单位的安全风险评估工作 ,涵盖化工 、制造等多个领域。其核心职能是通过系统化评估,识别潜在风险点并制定整改建议,评估报告具有官方权威性 ,适用于企业安全合规审查及政府监管需求 。
〖贰〗、天津出入境边防检查总站积极拓展信息化应用广度和深度,针对口岸船舶管控工作实际,于3月1日推出了“世界航行船舶安全风险评估办法”。记者从南疆出入境边防检查站了解到,实施世界航行船舶安全风险评估是天津边检总站针对海港口岸特点 ,加强边检机关社会管理创新,进一步推进海港勤务模式改革工作的重要举措。
〖叁〗、精细化工反应安全风险评估单位:中科检测 可以提供化工反应安全风险评估服务,为制药 、医药研发、精细化工、新能源 、新材料等领域的企事业单位提供反应物和反应风险研究与评估。

天津疫情期间适合旅游吗
〖壹〗、天津疫情期间不适合旅游 。以下是从多个方面进行的详细分析: 疫情防控形势 疫情动态:天津作为一座大城市 ,其疫情防控形势与全国乃至全球的疫情发展密切相关。在疫情期间,天津可能会根据疫情形势采取一系列的防控措施,包括限制人员流动、关闭部分景点等。风险评估:旅游涉及跨区域流动 ,可能增加疫情传播的风险 。
〖贰〗、天津到外省旅游同样不再需要隔离,只要体温正常并持有绿码,便可以顺利旅行。综上所述 ,现在天津可以旅游,且不需要进行核酸检测 、健康码验证和隔离措施。但旅行前比较好了解当地的防疫政策,并做好防护措施 ,以保障自己和他人的安全 。
〖叁〗、可以的。天津市年前出现奥密克戎新冠病毒疫情,爆发点在津南区辛庄,该波疫情在大年三十基本得到了控制,后又在天津市河北区以及滨海新区出现疫情 ,全天津市在正月十五也就是2月15日天津全域解封,宣告天津的疫情全部结束。近来天津市已经全市解封,大家可以自驾车游了 。
〖肆〗、综上所述 ,天津现在是可以去的,但请务必关注官方信息,遵守当地疫情防控规定 ,确保您的行程安全 、顺利。
〖伍〗、如果国内疫情已经得到有效的控制,此时可以短程自驾游前往人群稀少的地方,呼吸新鲜空气 ,做好相应预防措施,感染新型冠状病毒的几率不会很高。在疫情期间不建议乘坐飞机、火车等公共交通工具长途旅行,特别是前往人群密集的旅游景点 ,要避免前往疫区以及周边的地方,避免长时间逗留人群密集 、密闭的公共场合等 。
发表评论