扶沟县疫情风险地区(扶沟县疫情风险等级)
2021周口肺炎疫情最新消息(不断更新)
〖壹〗、新增确诊病例及无症状感染者情况11月7日0至24时:扶沟县新增2例确诊病例(含1例无症状感染者转确诊),均已转运至郑州市新冠肺炎定点医院救治。11月6日:扶沟县新增1例确诊病例和1例无症状感染者 ,均已转运至郑州市定点医院 。11月3日:扶沟县在核酸检测中发现1例确诊病例。

〖贰〗 、月31日以来,深圳市新增4例新冠肺炎确诊病例,为严防疫情输入 ,守护全市人民身体健康,确保市民度过平安祥和的春节,现对广大市民提出以下提醒:以下人员请立即报告:1月17日以来 ,有深圳市旅居史或与公布的确诊病例活动轨迹有重合的来(返)周人员。

〖叁〗、022年5月6日0-24时,沈丘县新增4例新冠肺炎无症状感染者(病例6-9),现将具体情况通报如下:病例6 现住址:槐店镇丰产河行政村岳阁村 。

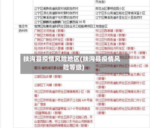
〖肆〗、高风险地区:暂无。中风险地区:共2个 ,具体为荥阳市贾峪镇滨湖社区 、金水区未来路办事处银基王朝四期。疫情数据补充说明(截至11月3日24时):新增病例情况:新增本土确诊病例3例,其中郑州2例,周口1例 。新增本土无症状感染者6例,均位于郑州。新增境外输入无症状感染者1例 ,无新增疑似病例。
11月6日涉疫有关地区名单?
截至 2021 年 11 月 6 日 17 时)疫情高风险地区(5 个)内蒙古自治区阿拉善盟额济纳旗达来呼布镇 北京市昌平区北七家镇宏福苑社区 黑龙江省黑河市爱辉区鹿源春社区宏志小区 黑龙江省黑河市爱辉区张地营子乡泡子沿村(由中风险地区调整为高风险地区)河北省石家庄市深泽县河庄村 。
周口市扶沟县居民万某明:2021年11月6日,万某明违反扶沟县人民政府疫情防控指挥部关于疫情防控管控区严禁聚集的规定,召集多人到自己家中聚餐 ,造成其中2人感染新冠肺炎。12月6日,扶沟县公安局根据《中华人民共和国刑法》第三百三十条规定,对万某明以涉嫌妨害传染病防治罪立案侦查。
根据流行病学调查 ,上述感染者新增主要涉疫场所如下:番禺区大石街道:群星路、新城市宜家广场核酸采样点、新建村超市;沙头街道:小罗村陇颖西街七巷 、禺山西路联邦工业城、沙头村十字街、沙头市场 、肥仔烧腊沙头店。

11月8日0至24时,周口扶沟县新增无症状感染者5例
月8日0至24时,周口扶沟县新增的5例无症状感染者均为扶沟县实验中学学生,系病例2的同班同学 ,已转运至郑州市新冠肺炎定点医院救治,其活动轨迹如下:病例5基本信息:男,14岁 ,学生,就读于扶沟县实验中学,现住址:扶沟县扶亭街道办事处邵庄村4组 。活动轨迹 10月25日至29日:约6:30骑车去学校上课,约20:40放学回到家中。
新增确诊病例及无症状感染者情况11月7日0至24时:扶沟县新增2例确诊病例(含1例无症状感染者转确诊) ,均已转运至郑州市新冠肺炎定点医院救治。11月6日:扶沟县新增1例确诊病例和1例无症状感染者,均已转运至郑州市定点医院 。11月3日:扶沟县在核酸检测中发现1例确诊病例。
已经解封了,11月18日兰乔圣菲小区由封控区调整为管控区 ,管控区7天内如没有新增感染者则解除管控,转为防范区管理7天。防范区如7天内无新增感染者,则解除防范区管理 。在这14天时间之内 ,区域内的人员出入有限制,还未解封之前,不能出去上班或买菜。
月7号 ,最新新冠病毒感染地区情况中,河南新增了18例确诊的本土病例、7例本土无症状病例,无症状感染者的区域范围主要是郑州市。在病毒如此快速扩张的局势下 ,河南当地政府对此采取了以下几个方面的防疫措施:首先是公布了确诊患者的行程路线 。
周口扶沟最新发布请在外老乡近期不要回扶沟,当地的疫情情况如何?
周口扶沟最新发布,请在外老乡近期不要回扶沟,当地的疫情防控工作正在有序的进行之中,扶沟县部分封控区已经调整为管控区。
泄洪以后 ,河水一路奔腾必然要流经扶沟、西华。水利部门预测,周口市贾鲁河流量将超过200立方米米每秒,这已经严重超过了贾鲁河的过流能力 。所以提前撤离 ,是最安全的行为。现在,西华县有10万多人,扶沟县已经有超过20万人 ,撤离了危险区域或者搬到二层及以上安全地区。
昨日东方今报记者与周口市**局取得联系,**核实后称:“所发案件地为扶沟县曹里乡,与吉鸿昌故乡扶沟县吕潭乡根本就不是一个乡 ,帖子所发内容毫无依据。
周口淮阳现在是什么风险区域
〖壹〗、不能 。根据周口市淮阳区防疫工作要求,截止2022年09月30日08时,淮阳暂无高中低风险地区 ,全域都是常态化防控区域,根据防疫政策要求,中高风险区不能来周口市淮阳区。因为现在天津还有很多中高风险区,所以现在天津不能来周口市淮阳区。到周口市淮阳区须持48小时内核酸检测阴性证明 ,带好口罩,配合做好疫情防控措施 。
〖贰〗 、自2021年11月5日起,将周口市扶沟县南关社区调整为中风险地区。其他地区风险等级不变。特此通告 。
〖叁〗、濮阳市发现的3名无症状感染者均为濮阳医学高等专科学校学生 ,曾于5月1日翻墙外出逛街,具体活动轨迹及防控措施如下:无症状感染者基本信息刘某:女,22岁 ,户籍地商丘市睢县,现住濮阳医学高等专科学校。薛某某:女,21岁 ,户籍地周口市淮阳区,现住濮阳医学高等专科学校。
〖肆〗、中高风险地区:一律劝返 。城内管控措施:机动车和非机动车 、行人管控:除有通行证的或特种车辆外,其他车辆及行人在8:00之前、12:00—13:00、18:00—19:00凭工作证出行上下班。商南高速商水站同宁洛高速周口站政策 ,但仅限商水籍车辆下站,并持48小时内核酸检测阴性证明且健康码 、行程码为绿码。
发表评论