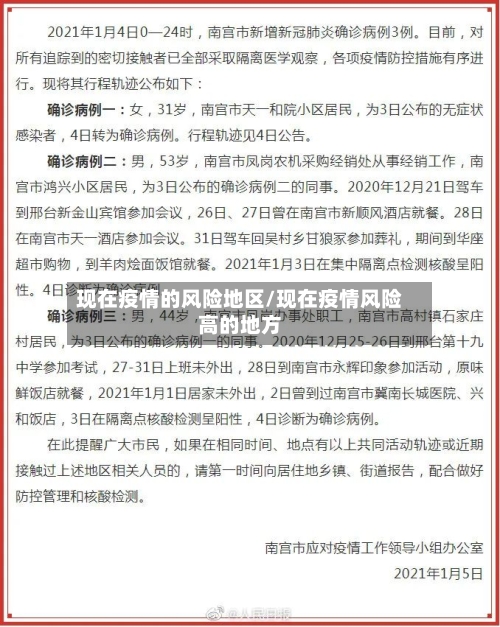
现在疫情的风险地区/现在疫情风险高的地方
现在疫情哪里是高风险地区
〖壹〗 、进入微信国家政务服务平台:打开微信 ,在搜索栏输入“国家政务服务平台 ”,进入该程序页面。点击各地疫情风险等级查询:在程序页面中,找到并点击“各地疫情风险等级查询”选项 。选取全国中高风险疫情地区:在弹出的页面下方 ,点击“全国中高风险疫情地区”选项。查看最新中高风险地区:页面将展示最新的全国中高风险地区分布信息。

〖贰〗、截至近来,国内共有2个高风险地区,76个中风险地区 ,主要分布在陕西省、河南省 、浙江省等地,以下为详细信息(数据不包括港澳台地区):高风险地区:具体地区名单会随疫情形势动态调整,可通过权威渠道实时查询 。

〖叁〗、中高风险地区分布全国中高风险地区情况:截止到9月13日16点,全国除云南瑞丽大等贺村处于中风险地区以外 ,其他4个中风险、1个高风险地区均与福建疫情有关。福建中高风险地区来源:这5个福建的中高风险地区来自福建仙游县和泉州市,说明疫情范围相对集中在局部区域,其他地区未受影响。

〖肆〗 、当前全国中高风险地区主要集中在广东省的广州市和深圳市 ,以及河南省的郑州市和许昌市等地 。但请注意,以下几点:动态调整:全国中高风险地区的名单是动态变化的,会根据疫情发展和防控措施的实施情况进行调整。
〖伍〗、幸福街道庆宁村;永治街道奋斗社区温馨小区1栋;乐群满族乡乐民村。调整后风险等级:上述区域被划定为中风险地区 ,其他未提及区域的风险等级保持不变。中风险地区定义及防控要求:定义:中风险地区通常指在一定时间内出现一定数量本土确诊病例或无症状感染者,但尚未达到高风险地区标准的区域 。
〖陆〗、苏州近来不属于中高风险地区,行程码不带星。以下是具体说明:风险等级划分依据:根据国家相关疫情防控政策 ,中高风险地区的判定主要基于区域内疫情传播风险程度、病例数量及聚集性疫情规模等因素。截至3月26日,苏州未被划定为中高风险地区,表明其整体疫情风险处于可控范围 。
全国中高风险地区名单及查询方式
〖壹〗 、全国风险等级查询入口国务院微信小程序用户可通过微信搜索“国务院客户端 ”小程序 ,进入后点击“疫情风险查询”功能,即可查看全国中高风险地区实时名单。该平台数据由国家卫生健康委员会提供,更新及时且权威。
〖贰〗、查询方式一:国务院客户端小程序——疫情风险等级查询入口获取:通过微信搜索“国务院客户端”小程序,进入后即可找到“疫情风险等级查询 ”功能入口 。查询流程:进入小程序后 ,点击页面上部的查询按钮,系统将直接展示全国中高风险地区名单,信息一目了然 ,无需复杂操作。
〖叁〗、根据需要进行总结和调整,如添加表头 、调整列宽等。其他查询途径:微信搜索公众号“广州本地宝”,关注后在对话框回复【风险】 ,可获全国/广州疫情风险等级查询系统、中高风险最新名单+调整时间等信息 。

现在中国哪些地方有疫情
截至2025年,基孔肯雅病毒在中国主要活跃于南方部分省份,其中广东和云南的疫情较为突出。 广东地区:境外输入与本地传播并存 广东是疫情最集中的区域 ,2025年7月佛山发生境外输入继发聚集性疫情,累计病例2659例。此前,东莞、广州 、茂名等地也报告过输入性或本地病例 。
上海、湖南连续多日清零 ,海南、湖北清零,甘肃首日清零。
北京,天津,河北 ,山西,内蒙古,辽宁 ,吉林,黑龙江,上海 ,江苏,浙江,安徽 ,福建,江西,山东 ,河南,云南,西藏,陕西 ,甘肃,青海,宁夏 ,新疆。
根据中国疾控中心病毒病所研究员王大燕在2025年12月5日国家卫生健康委新闻发布会上的信息,当时全国共有17个省份的流感疫情处于高流行水平。不过,官方并未公开这17个省份的具体名单 。近来公开信息还没有明确指出这些省份的名称 ,也没有更新的相关数据发布。
近来中国有八个城市疫情最严重。一,四川(成都)二,西藏(拉萨) ,三,广东(深圳)四海南(海口),五 ,内蒙古(赤峰),六,黑龙江(大庆)七,江西(吉安) ,八新疆(乌鲁木齐) 。
大连市新增5例确诊病例和101例无症状感染者(转载)
〖壹〗 、022年9月3日0时至24时,大连市新增5例新冠肺炎确诊病例和101例无症状感染者,并调整5个地区为中风险区。 新增病例情况 9月3日0时至24时 ,大连市新增5例本土新冠肺炎确诊病例和101例本土无症状感染者。 病例发现途径: 在密切接触者和管控人员例行核酸检测中发现83例 。 在重点区域和重点人群核酸筛查中发现23例。
〖贰〗、大连市发现5例新冠肺炎确诊病例和131例无症状感染者2022年11月30日,大连市发现136例核酸检测结果异常。
〖叁〗、其中,在域外疫情地区来连人员排查中发现1例 、在密切接触者排查中发现75例、在重点人群筛查中发现25例、在社会面主动筛查中发现18例 ,市疾控中心复核检测结果阳性,已转运至定点医院隔离治疗,经专家诊断 ,5例为新冠肺炎确诊病例(均为轻型),114例为无症状感染者 。
〖肆〗、根据沈阳市疫情防疫部上报,大连疫情仍占据高峰 ,9月3日辽宁省新增11例本土新冠肺炎确诊病例,沈阳市报告5例 、大连市报告5例,新增113例本土无症状感染者,沈阳市报告6例 ,大连市报告101例。截止10月4日,大连疫情依然处于行驶严峻时期,望广大人名群众积极配合疫情防疫工作。
〖伍〗、含10例由无症状感染者转为确诊病例(四川4例 ,贵州2例,河南1例,广东1例 ,陕西1例,青海1例) 。新增治愈出院病例:169例。
发表评论