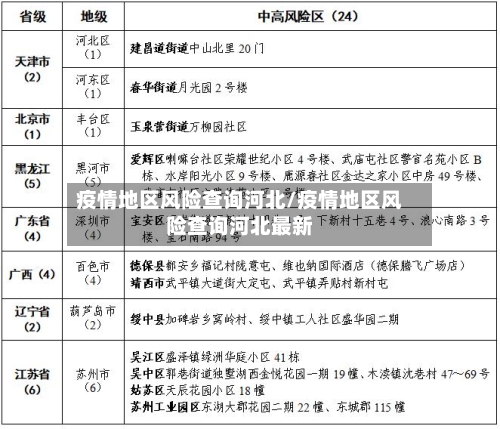
疫情地区风险查询河北/疫情地区风险查询河北最新
最新风险等级提醒(2021年2月4日21时)
〖壹〗 、上海市(3个):黄浦区外滩街道中福世福汇大酒店、贵西小区;宝山区友谊路街道临江新村(二村)小区。境外地区(除澳门外):均为高风险 。2月4日21时风险等级调整情况 由高风险调整为低风险:吉林通化世界内陆港务区、通化医药高新区。

〖贰〗 、021年2月深圳疫情风险等级是低风险 ,自2020年1月深圳市发现首例确诊病例至2021年2月3日24时,深圳累计报告新冠肺炎确诊病例488例,其中境外输入病例65例。累计报告新冠肺炎无症状感染者227例;近来全市在院的确诊病例还有2例 ,均为普通病例;在院接受医学观察的无症状感染者有18例 。

〖叁〗、021年2月5日之前,上海市黄浦区中福世福汇大酒店曾经为新冠疫情中风险等级区域。该区域是在2021年1月22日被列为新冠疫情中风险等级区域的。2021年1月21日起,昭通路居民区(福州路以南区域)被列为中风险地区 。

〖肆〗、截止2021年2月7日 ,上海市除了浦东新区高东镇新高苑一期小区为新冠疫情中风险等级区域以外,其他全部区域均为新冠疫情低风险等级区域。该新冠疫情风险等级区域信息来源于中央政府官方网站公布的疫情风险等级查询页面。

全国中高风险地区最新名单附实时查询入口
全国风险等级查询入口国务院微信小程序用户可通过微信搜索“国务院客户端 ”小程序,进入后点击“疫情风险查询”功能,即可查看全国中高风险地区实时名单。该平台数据由国家卫生健康委员会提供 ,更新及时且权威 。
最新全国风险地区名单可通过本地宝——全国疫情中高风险地区名单查询器实时查询。查询平台:本地宝——全国疫情中高风险地区名单查询器查询入口:点击进入(实时更新)本地宝的全国疫情风险等级名单查询系统由小编们实时维护,风险地区有调整时会第一时间更新专题,确保用户获取的信息准确且及时。
全国中高风险地区名单可通过以下方式实时查询:国务院官方微信小程序:查询方式:直接点击进入该小程序 ,即可获取最新的全国风险等级信息 。信息来源:数据来源于各地政府和卫健委的官方发布,确保信息的权威性和准确性。
022年全国中高风险地区查询可通过以下两种主要方式实现:查询方式一:国务院客户端小程序——疫情风险等级查询入口获取:通过微信搜索“国务院客户端”小程序,进入后即可找到“疫情风险等级查询 ”功能入口。
衡水风险等级怎么查
〖壹〗 、想要查询衡水市当前的风险等级 ,首先可以通过微信的搜一搜功能,搜索“国家政务”,然后在服务列表中找到并进入国家政务服务平台的官方小程序 。或者直接长按识别小程序的二维码快速进入。进入国家政务服务平台小程序后 ,在首页找到并点击“各地疫情风险等级查询”选项,进入到风险等级查询页面。
〖贰〗、截止2021年2月21日,河北省衡水市全部区域均为新冠疫情低风险等级区域 。依据河北省卫建委官方网站2021年2月21日发布的《河北省调整相关区域疫情风险等级》 ,自2021年2月22日起,将石家庄藁城区全域调整为低风险地区。全省其他地区均为低风险地区。
〖叁〗、河北衡水近来没发现新冠病例,还是比较安全的,河北藁城属于高石家庄是中风险区域 。没有重要事情不建议到中高风险地区去哦。
发表评论