商丘疫情风险地区最新/商丘疫情高风险
杨凌疫情防控4号通告(原文)
〖壹〗 、广大居民朋友:当前,国内疫情严峻复杂 ,河南、天津等地疫情形势骤然趋紧。

〖贰〗、杨凌防疫办电话24小时的电话是029-12345 。针对近来新型冠状病毒感染的肺炎疫情发展态势,为切实做好疫情防控工作,广大市民要积极行动起来 ,上下同心,打一场防控疫情的人民战争,杨凌示范区防控办为广大市民开通24小时举报电话:029-12345。

〖叁〗 、杨凌的限号政策与西安市不完全一样。具体包括以下几个方面可能存在差异:限号时间:杨凌和西安的限号时间可能不同 。例如 ,杨凌可能在某些特定时间段实施限号,而西安则可能在全天或特定高峰时段进行限号。限行区域:两个城市的限行区域也可能有所不同。

〖肆〗、因疫情防控需要,西安外环高速子午东收费站出入口封闭 。因疫情防控需要 ,京昆高速西禹段芝川收费站出口间断性放行。因疫情防控需要,连霍高速西宝段杨凌收费站出口禁止所有货车通行。因疫情防控需要,延西高速西铜段关中环线出口双向封闭 。
〖伍〗、兰州到陕西高速需要持24小时核酸证明,没有核酸证明需要到附近可做核酸的地点现场做核酸 ,待核酸结果出来后阴性方可通行。如果不做,高速会劝返,大家一定要记住了。疫情防控 ,人人有责,众志成城,齐心协力 ,坚决打赢疫情防控好阻击战。
〖陆〗 、曲江新区疫情防控指挥部发布通告曲江南苑小区封闭管理14天西安鄠邑区2名B类密接者已集中隔离管控活动轨迹公布2021年10月18日,接西安市疫情防控指挥部通报,2名确诊病例涉鄠邑区B类密接卢某某、曹某某 ,两人近期行程涉区内多家门店及一台出租车 。
河南商丘属于中高风险地区吗
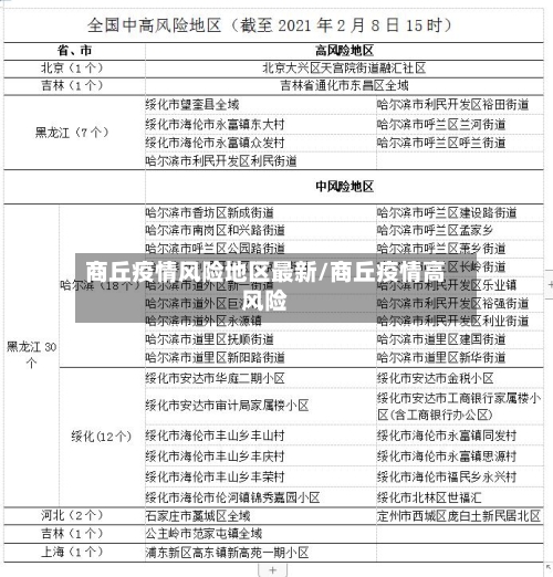
〖壹〗、河南商丘将虞城县人民医院东院区(健康路) 、虞城县谷熟镇刘大庄村委何庄村两地调整为高风险地区,是依据国家和省应对新冠肺炎疫情精准防控要求,结合当地疫情形势作出的决定 ,目的是最大限度严防疫情风险传播。调整依据:根据国家和省关于应对新冠肺炎疫情精准防控工作要求,结合商丘市当前疫情形势作出调整。
〖贰〗、自2021年8月3日起,北京市对国内中高风险地区所在县(市、区、旗,直辖市为所在区)及14日内有该区域旅居史的进(返)京人员 ,采取限制进京措施 。这一政策覆盖了当时国内23个中高风险地区所在的县(市 、区、旗),具体包括江苏南京、扬州,河南郑州 、商丘 ,湖南张家界等地的部分区域。
〖叁〗、因此,可以明确地说,河南商丘近来不属于中高风险地区。随着疫情的逐渐控制和各项防疫措施的落实 ,商丘的解封时间也在逐步临近 。不过,尽管商丘已转为低风险地区,我们仍需保持警惕 ,继续做好个人防护,避免疫情反弹。总的来说,商丘的疫情形势正在好转 ,解封的日期也指日可待。
〖肆〗、风险等级与区域管控风险等级:截至信息更新时,商丘全域均为低风险区,未调整风险等级 。中高风险地区汇总:可通过官方渠道持续关注动态更新。交通管控措施高速站口防疫卡点:自2022年1月2日起,商丘所有高速站口立即设立防疫卡点 ,对过往车辆及人员实施检查,具体措施包括健康码查验 、行程轨迹核查等。
〖伍〗、新乡、周口 、平顶山、漯河、安阳 、濮阳、商丘、鹤壁、信阳:非必要不跨省 、不跨市、不跨县;返乡需提前3天报备,持48小时核酸证明;低风险地区居家隔离 ,中高风险地区集中隔离 。南阳:省内往返需24小时核酸证明,省外往返需48小时核酸证明,隔离措施根据风险等级调整。
2022商丘疫情最新消息(持续更新)
022年商丘疫情最新消息汇总如下(截至已知信息更新时间):疫情发现与病例情况首例无症状感染者报告时间:2022年1月4日。病例发现过程:当日11时30分 ,商丘市睢阳区疫情指挥部接郑州市二七区协查函,确认睢阳区一居民为郑州市初筛阳性人员同餐厅就餐的密切接触者。
022年1月4日11时30分,商丘市睢阳区疫情指挥部接郑州市二七区协查函 ,推送睢阳区一居民为郑州市二七区一例初筛阳性人员同餐厅就餐的密切接触者 。接到协查函后,睢阳区疫情指挥部立即开展流调、核酸检测。
境外输入:新增无症状感染者1例,无新增确诊病例。治愈与解除观察情况 本土确诊病例:1例治愈出院(开封市) 。本土无症状感染者:1例解除医学观察(商丘市)。累计数据(2020年1月21日至2022年10月9日24时)确诊病例:累计报告3360例本土3132例 ,境外输入228例。

发表评论