黄冈各地区风险疫情图(黄冈各地区风险疫情图最新)

黄冈市长,哭了

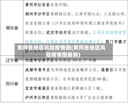
〖壹〗、月16日,黄冈市委副书记 、市长邱丽新在同湖南支援黄冈医疗队交流时 ,讲到动情处不禁哽咽 ,表达了对湖南医疗队的感恩之情。哽咽原因:邱丽新在交流中表示,黄冈疫情严重,重症 、危重症病人多 ,湖南医疗队主动提出接管ICU,极大缓解了当地压力 。她强调:“这一份大爱,这一份深情厚意 ,黄冈人民永远也不会忘记 。

黄冈各地区风险疫情图(黄冈各地区风险疫情图最新)-第1张图片

〖贰〗、感恩是黄冈市长的哽咽致谢:2月16日,湖北黄冈市市长邱丽新在与湖南支援黄冈医疗队交流时哽咽感谢,称黄冈重症、危重症病人多 ,湖南主动提出接管ICU,给黄冈人民带来救助和希望,黄冈人民会永远记住这份恩情。这体现了受助地区对援助者的真诚感激 ,是感恩文化的直接表达。

黄冈各地区风险疫情图(黄冈各地区风险疫情图最新)-第2张图片

〖叁〗 、陈安丽,女,1963年12月出生 ,汉族 ,湖北汉川人,武汉大学文学学士、中欧世界工商学院工商管理硕士 。1985年4月加入中国共产党。 现任湖北省黄冈市委副书记、黄冈市人民政府市长。 其职责领导市政府全面工作,分管市编办 、监察局、审计局 。

〖肆〗、黄冈市人民政府的现任领导团队如下:市长:刘雪荣 刘雪荣市长 ,男,1963年9月出生于湖北天门,拥有华中科技大学电力系电机制造专业工学学士学位 ,以及华中师范大学政治经济学的在职研究生学历,同时在美国俄亥俄大学取得了工商管理硕士学位。1982年4月,他加入了中国共产党。

〖伍〗 、刘雪荣 ,男,1963年9月出生,汉族 ,湖北天门人,华中科技大学电力系电机制造专业工学学士、华中师范大学政治经济学在职研究生、美国俄亥俄大学工商管理硕士 。1982年4月加入中国共产党。

〖陆〗 、黄冈市市长邱丽新表示,在武汉封城之前 ,大概有60-70万人返回黄冈 ,巨大人员流动对防控带来非常大的压力。黄冈市疫情现状:截至1月31日24时,黄冈市累积报告新型冠状病毒感染的肺炎病例726例,已治愈出院17例 ,死亡14例 。近来在定点医院治疗695例,其中重症53例,微重症19例。

黄州现在是什么风险

〖壹〗、不是。通过查询黄冈市疫情防控工作报告了解到 ,湖北黄冈黄州区不是中风险地区 。黄州区,隶属于湖北省黄冈市,位于长江中游北岸 ,总面积3503平方千米 。截止2022年11月25日,黄州暂无高中低风险地区,全域都是常态化防控区域。

〖贰〗、黄州现在是低风险区域。截止2022年11月3日 ,根据黄州疾控相关文件,近7天内有中高风险地区所在省份以及省内有阳性感染者的地市(州)旅居史的来黄返黄人员在做好个人防护的情况下,请主动向当地社区或单位进行健康申报 ,并配合当地疫情防控指挥部的所有防控措施 。

〖叁〗 、未将肉品集中至待检区接受检测 ,直接入库使用。这些行为直接违反了当地疫情防控期间对冷链食品的严格管控措施,存在疫情传播风险。

〖肆〗 、截止2022年11月23日,黄冈黄州区有高风险地区2处 ,第风险地区1处,所以是有疫情的 。苏轼被贬黄州在哪里苏轼被贬黄州是现在的湖北省黄冈市黄州区。嘉_二年(1057年,苏轼进士及第。宋神宗时曾在凤翔、杭州、密州 、徐州、湖州等地任职 。

〖伍〗、通过查询相关公开信息显示截止于2022年11月19日黄州封城地区防疫防控情况改为低风险 ,防疫管控措施要求是高风险区调整为低风险区后,乡镇街道要在解封前组织人员对封控区域内居民核酸检测情况进行排查,对漏检的人员要检测到位 ,严防因少数人漏检导致再次产生疫情传播的风险。

湖北省高风险地区名单一览湖北省高风险地区名单一览表最新

〖壹〗 、湖北省高风险地区名单截至2022年11月22日11:30,湖北省有高低风险地区,在武汉、潜江和黄冈。

〖贰〗、湖北省高低风险地区名单截至2022年11月23日9:00 ,湖北省有高低风险地区,在武汉 、潜江、黄石和黄冈 。

〖叁〗、可以通过抖音APP查看2022武汉中高风险地区名单最新信息,具体步骤如下:打开抖音APP首页:启动应用后 ,默认显示首页内容 ,点击页面顶部“同城”选项。进入抗疫频道:在同城界面中,点击页面上方的“抗疫 ”按钮,系统将跳转至抗疫专题页面。

〖肆〗 、湖北省高低风险地区名单截至2022年11月17日9:00 ,湖北省有高低风险地区,在武汉和黄冈 。

〖伍〗、湖北省高低风险地区名单截至2022年11月22日11:30,湖北省有高低风险地区 ,在武汉、潜江和黄冈 。

〖陆〗 、截至近来,国内共有2个高风险地区,76个中风险地区 ,主要分布在陕西省 、河南省、浙江省等地,以下为详细信息(数据不包括港澳台地区):高风险地区:具体地区名单会随疫情形势动态调整,可通过权威渠道实时查询。

发表评论