宁夏新冠疫情高风险地区/宁夏新冠疫情风险等级
中国哪些地区有疫情
〖壹〗 、广东地区:境外输入与本地传播并存 广东是疫情最集中的区域 ,2025年7月佛山发生境外输入继发聚集性疫情,累计病例2659例。此前,东莞、广州、茂名等地也报告过输入性或本地病例 。该地区因世界交流频繁 ,需持续警惕境外输入风险。

〖贰〗 、陕西省在2009年病例数激增至26例,其中25例集中在汉中市,渭南市也出现了类似的暴发。1 狂犬病虽然通常呈散发状态,但在与高发区接壤的低发区域 ,如果不采取有效的防控措施,也可能发生集中流行 。1 近年来报告首例或输入病例的省份包括甘肃、陕西、新疆、宁夏 、辽宁和黑龙江。

〖叁〗、高发区域:广东、云南 、广西、福建和海南是重点防控省份,这些地区气候湿热 ,伊蚊活动频繁,有利于病毒传播。近年来,广东湛江、云南西双版纳等地曾报告过输入性病例或局部传播。 传播特点:主要通过白纹伊蚊和埃及伊蚊叮咬传播 。2010年广东东莞曾发生国内首次本地感染病例 ,此后主要通过入境人员监测防控。

〖肆〗 、中国疫情严重的七个城市包括武汉、上海、广州 、深圳、北京、重庆和成都。这些城市在过去的一段时间内,由于各种原因,疫情形势较为严峻 。武汉作为疫情最初爆发的城市 ,受到了广泛的关注。在初期,武汉的疫情形势异常严峻,但随着全国上下的共同努力和有效防控措施的实施 ,疫情逐渐得到了控制。
〖伍〗 、均在西宁市;北京1例,在昌平区;宁夏1例,在银川市),含5例由无症状感染者转为确诊病例(山东3例 ,江西2例) 。无新增本土无症状感染者。
〖陆〗、非典最先发生在广东,然后开始向周边蔓延,不仅覆盖了全国 ,甚至还由东南亚传到了全世界。后来经过统计发现,内陆的非典患者有5327人,其中4959人痊愈出院 ,349人死亡,还有19人死于其他疾病,香港的非典患者有1755人 ,治愈1455人,死亡300人,台湾的非典患者有665人 ,死亡180人 。

银川永宁县划定6个高风险区宁夏高风险地区
〖壹〗、自2022年11月24日0时30分起,将银川市永宁县部分区域划定为高风险区。高风险区望远人家A区34号楼、31号楼1单元 、28号楼1单元,三沙源5区5号楼,立业春城3期11号楼5单元 ,唐徕湖畔12号楼3单元,盛世江南22号楼2单元,望通西路122号营业房划为高风险区 ,执行“足不出户、上门服务”管控措施。以上区域范围及管控要求将根据疫情防控形势变化适时调整 。
〖贰〗、新疆:乌鲁木齐的天山区 、沙依巴克区、新市区、水磨沟区 、头屯河区、东山区和石河子市。 宁夏:银川的兴庆区、灵武市 、永宁县、贺兰县,石嘴山的大武口区、惠农区 、平罗县,吴忠的利通区、青铜峡市 ,以及中卫的沙坡头区、中宁县。
〖叁〗、银川兴庆区满春康居是低风险地区。根据国内疫情防控最新通报,截止至2022年11月5日,银川市的高风险地区有:银川市金凤区红宝锦绣河畔小区 。银川市永宁县鲜果路34号。银川市永宁县鲜果路22号。银川市永宁县望远人家A区49号楼 。银川市永宁县双庆东路北侧(58号至120号)沿路店铺。
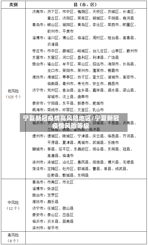
〖肆〗 、法律分析:根据宁夏回族自治区新冠肺炎县(市、区)疫情风险评估分级标准 ,截至2020年3月1日,全区22个县(市、区)和宁东地区,低风险县(市 、区)为18个(含宁东地区) ,中风险县(市、区)为5个,无高风险县(市、区)。
〖伍〗 、近来,全区22个县(市、区)和宁东地区中,低风险县(市、区)为18个(含宁东地区) ,中风险县(市 、区)降至5个,无高风险县(市、区) 。
宁夏下发紧急通知:排查!
〖壹〗、宁夏下发紧急通知,针对多地入宁人员开展排查及分类分级管理。
〖贰〗 、宁夏下发紧急通知 ,排查4月6日以来有安徽省六安市霍邱县、湖南省邵阳市双清区旅居史的返宁人员,并实施相应管控措施。
〖叁〗、宁夏下发紧急通知,针对多地旅居史入宁人员开展排查并实施分类分级管理措施 。
〖肆〗、宁夏发布紧急通知 ,针对有河北省邢台市南和区 、邯郸市魏县旅居史返宁人员采取管控措施,并提出了相关要求。
〖伍〗、宁夏紧急排查4月12日以来有北京市朝阳区双井街道、河南省信阳市固始县旅居史的返宁人员,对发现的相关人员立即实施14天集中隔离医学观察+7天居家健康监测措施。
宁夏再发紧急通知!
〖壹〗 、宁夏下发紧急通知 ,针对多地旅居史入宁人员开展排查并实施分类分级管理措施 。具体内容如下:排查范围:8月2日以来有吉林省吉林市高新区,浙江省金华市东阳市,江西省宜春市丰城市 ,重庆市九龙坡区、南岸区部分区域,西藏自治区日喀则市桑珠孜区,新疆维吾尔自治区吐鲁番市高昌区、博尔塔拉蒙古自治州博乐市旅居史的入宁人员。
〖贰〗 、宁夏针对多地划定风险区发布紧急通知,对相关入宁人员实施分类分级管理措施。
〖叁〗、宁夏针对相关地区入宁人员采取紧急防控措施 ,开展社区排查、通道查验和大数据协查,并实施分类分级管理。具体如下:排查范围:针对7月20日以来有山东省菏泽市单县,湖北省武汉市江夏区 ,广东省深圳市龙华区龙华街道,上海市静安区石门二路街道 、普陀区宜川路街道、虹口区欧阳路街道旅居史的入宁人员 。
〖肆〗、宁夏下发紧急通知,针对多地入宁人员开展排查及分类分级管理。
银川疫情最新消息宁夏银川疫情防控最新政策
对有区外高风险区7天旅居史的人员 ,采取7天集中隔离医学观察,在集中隔离第7天各开展一次核酸检测;对有区外中风险区7天旅居史的人员,采取7天居家隔离医学观察 ,在居家隔离第7天各开展一次核酸检测,如不具备居家隔离医学观察条件,采取集中隔离医学观察;注:管理期限自离开风险区域算起。
银川新增一例确诊病例 ,系与成都确诊病例为密接者,近来已转入治疗 。提醒大家疫情期间非必要不要前往中高风险地区,外出一定要做好防护工作,为了自己也是为了他人。
坚持外出戴口罩 、勤洗手、保持社交距离、提倡共餐共用筷子、垃圾分类 、网上预约就医等文明健康的生活习惯 ,积极接种新冠肺炎疫苗。如非必要近期不去中高风险地区,从中高风险地区返回南京后,应主动向社区报告 。
截止2022年10月11日11时:高风险地区70处 中风险地区83处 低风险地区5处 疫情较为严重 ,需坚持防控政策,保持耐心。
宁夏隔离政策:银川 解除隔离入境返宁人员:对第一入境点解除隔离后入宁人员,在社区指导下严格实行14天居家健康监测 ,落实2次核酸检测措施,严防境外疫情输入。
发表评论