滕州市最新疫情风险地区/滕州市最新疫情风险地区查询
关于主动报备到访滕州市鲁华农副城及其周边区域行程的通告
〖壹〗、主动报备要求10月15日以来到访过鲁华农副城 、鲁华物流中心的市民,需立即向居住地镇街疫情防控指挥部报备 ,并主动落实居家健康监测措施 。报备时需提供基本信息和行程信息,各镇街指挥部将登记后上报市指挥部,疾控专业人员会根据报备情况提出具体防控措施。

滕州市防疫指挥部电话号码
滕州市防疫指挥部电话号码:0632-5011900。

滕州市指挥部:0632—5011900 。滕州市疾控中心:0632—5511183。薛城区指挥部:0632—4412513。薛城区疾控中心:0632—4412516。山亭区指挥部:0632—8867089 。山亭区疾控中心:0632—8811865。市中区指挥部:0632—3313181。市中区疾控中心:0632—3320416 。峄城区指挥部:0632—7726626。
市疫情防控指挥部 ,询问范围:社会面疫情防控政策;来(返)滕人员疫情防控政策;社会面居民就医询问等。电话0632-5011900、0632-2812345 。市教体局,询问范围:教学、考试有关事项询问;家长 、学生面对考试、升学等心理压力疏导。电话:0632-5597368(心理询问)、0632-5514602(办公室)。
滕州刘楼村以后会拆迁 。通知如下。近日,滕州一处还迁房已具备上房的条件,此区域居民应持搬迁人身份证或户口本 ,房屋搬迁补偿安置协议、房屋搬迁验收号 、结算号等相关手续,立即办理!疫情期间,参与选房人员请自觉接受体温测量并佩戴口罩 ,逾期后果自负。
将二手车停放在长春玖诚物流院内王磊停车场;23时55分左右,换乘货车前往滕州界河西李庄 。期间佩戴口罩。
加强团队整体管理,通过实地走访、日常电话、钉钉工作组 、钉钉视频会议等形式 ,与医疗团队保持畅通的沟通。同时,加强与武汉市各级防疫指挥部、受援医院和外省医疗队的沟通联系,第一时间协商解决问题和困难 ,形成强大合力,协同高效推进工作。全面加强党的建设领导,不断增强队伍战斗力 。

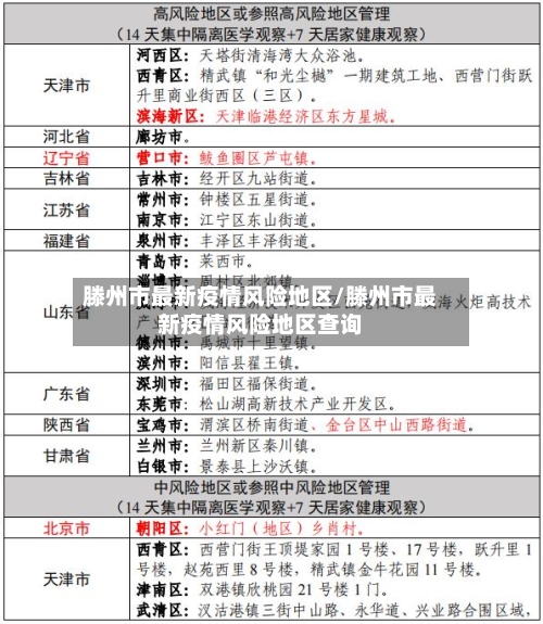
枣庄市风险等级
均为低风险地区。具体枣庄疫情风险等级地区名单如下:(一)高风险地区:无(二)中风险地区:无(三)低风险地区:枣庄地区为低风险地区 枣庄防疫政策:所有省外入鲁返鲁人员需持48小时内核酸检测阴性证明;抵达后第1天和第3天各进行1次核酸检测。
进入小程序之后 ,在页面下方的“便民服务”栏目中,您会看到“疫情风险查询 ”这一选项,点击它,便可以进入疫情风险等级查询页面 。这里有一个示例图 ,展示的是用户如何在疫情风险查询页面中选取自己的查询区域,比如山东省枣庄市某区。
风险估计与等级判定:评估小组运用综合风险指数法、层次分析法及相关统计学方法,对识别出的风险因素进行了量化分析和评估 ,并根据风险发生的可能性和影响程度,对项目可能引发的社会稳定风险进行了等级判定。
将以下区域疫情风险等级进行调整:将桑村镇桑村村 、桑村镇辛庄村、桑村镇白庄村、桑村镇苗庄村 、桑村镇斗城村、桑村镇西罗山村、城头镇西城头村 、城头镇冷泉村、城头镇石沟村、城头镇德洪庄村、城头镇夏庄村 、山城街道中水峪村、山城街道欧亚城小区由高风险区调整为中风险区 。
截止近来,枣庄无中高风险。均为低风险地区。具体枣庄疫情风险等级地区名单如下:(一)高风险地区:无 (二)中风险地区:无 (三)低风险地区:枣庄地区为低风险地区 枣庄防疫政策:所有省外入鲁返鲁人员...山东枣庄封城了吗最新 —— 没有 。
发表评论