【疫情最新消息严重地区,疫情最新消息严重地区有哪些】
2022石家庄疫情最新消息:现在属于什么风险等级?附今天新增情况_百度...
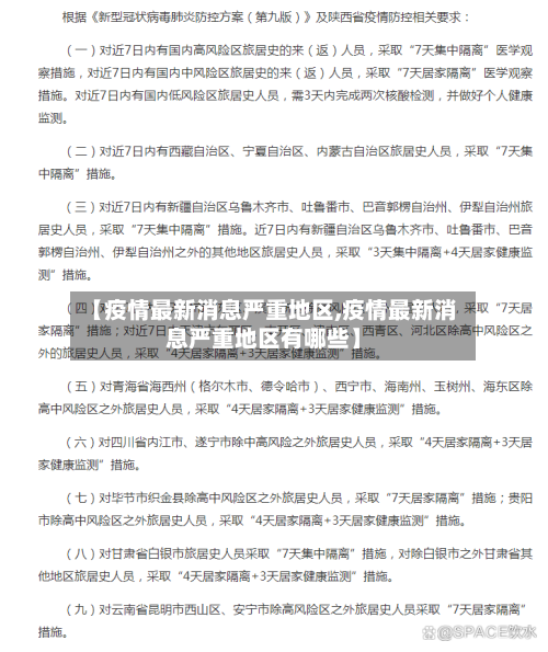
〖壹〗、022年石家庄疫情最新消息显示,截至2月23日 ,石家庄有1例本土无症状感染者,全市均为低风险地区 。 以下是具体信息:2022石家庄疫情最新消息疫情概况:截至2022年2月23日上午11时,石家庄现有本土确诊病例为零 ,但有1例无症状感染者。疫情源头:石家庄此次本土疫情因外省输入引起,无症状感染者系武汉确诊病例的密接,常驻武汉市三快公司。

〖贰〗 、风险区域范围按照流调结果划定 。低风险区域:中风险区、高风险区所在县的其他区域为低风险区石家庄现在属于什么风险地区?自2022年8月5日起 ,新乐市长寿街道新翔家园小区划定为中风险区,采取“人不出区、错峰取物”等管控措施。

〖叁〗 、截至2022年11月10日,石家庄划定49个高风险区、13个中风险区,其他区域风险等级不变。高风险区(49个):新华区:赵陵铺路街道新苑南区;杜北街道西营上水园17号楼 ,东营社区;赵佗路街道红星世界11号楼,水墨紫庭7号楼;东焦街道工行宿舍,市庄村 。
〖肆〗、中 、高风险地区。石家庄机场位于中国河北省石家庄市正定县 ,截止到2022年9月17日,石家庄新增6例病例,属于中、高风险地区 ,根据疫情防控需要,坚持配合做核酸检测,非必要不外出 ,戴好口罩。
〖伍〗、按照国务院联防联控综合组《关于进一步优化新冠肺炎疫情防控措施科学精准做好防控工作的通知》有关规定,经专家组研判,决定自11月16日起 ,对石家庄市长安区部分风险区域进行划定、调整,其他区域风险等级不变。现将相关事项通告如下:划定为高风险区(2个)建安街道(1个):建和园5号楼2单元 。

全国中高风险地区最新名单(附实时查询入口)
最新全国风险地区名单可通过本地宝——全国疫情中高风险地区名单查询器实时查询。查询平台:本地宝——全国疫情中高风险地区名单查询器查询入口:点击进入(实时更新)本地宝的全国疫情风险等级名单查询系统由小编们实时维护,风险地区有调整时会第一时间更新专题,确保用户获取的信息准确且及时。
全国中高风险地区名单可通过以下方式实时查询:国务院官方微信小程序:查询方式:直接点击进入该小程序 ,即可获取最新的全国风险等级信息 。信息来源:数据来源于各地政府和卫健委的官方发布,确保信息的权威性和准确性。
搜索“国务院客户端 ”在小程序页面右上角点击放大镜图标,输入“国务院客户端”并搜索 ,选取官方小程序进入。进入“疫情风险查询”功能在国务院客户端首页找到“疫情风险查询 ”入口,点击进入查询页面 。
为了更便捷地获取全国疫情风险等级和中高风险地区名单,您可以关注微信公众号“上海本地宝”。在对话框搜索【风险】 ,即可获取实时更新的查询服务,无论是上海还是全国其他地区的动态,一目了然。
12月3日云南陇川疫情最新消息以及风险等级划分
〖壹〗 、月3日陇川县风险等级划分如下:根据国务院联防联控机制规定 ,经专家组评估,自2021年12月3日9时起,陇川县以下区域调整为高风险区:高风险区范围:景岭博郡建筑工地以北、勐宛山水建筑工地以西、仁和医院和星云小区以南 、勐宛南路延长线以东片区(即71网格) 。
〖贰〗、云南省陇川县发布通告 ,自12月3日9:00起,所有的人员如果没有必要的话,不要随意的进入陇川主城区,而且在陇川主城区工作和生活的人都要凭着自己有效的凭证 ,身份证户口本等证明,随着48小时的核酸阴性证明扫码测体温后进入。
〖叁〗、疫情防控中高风险地区德宏州边境县市瑞丽市 、陇川县因毗邻缅甸,边境防疫压力大 ,可能因疫情突发实施临时封闭管理。例如2024年底曾因境外输入风险升级管控,导致部分旅客滞留 。西双版纳州勐海县、打洛镇作为中老、中缅边境口岸,这些区域常因跨境疫情动态调整管控措施 ,存在旅行途中突遇封控的可能性。
〖肆〗 、云南省根据疫情风险等级评估结果,将129个县(市、区)划分为高风险(15个)、较高风险(17个) 、中风险(41个)、较低风险(27个)、低风险(29个)五类地区,其中昆明主城四区中的官渡区、五华区 、西山区、盘龙区被列为高风险地区。
〖伍〗、月17日0 - 24时 ,云南新增本土感染5例确诊病例和25例无症状感染者,涉及瑞丽市 、陇川县、河口县等地。具体情况如下:本土确诊病例(5例)瑞丽市在集中隔离点发现4例 。本土无症状感染者转为确诊病例1例。本土无症状感染者(25例)瑞丽市:在集中隔离点发现14例、封控区核酸筛查中发现1例。
发表评论