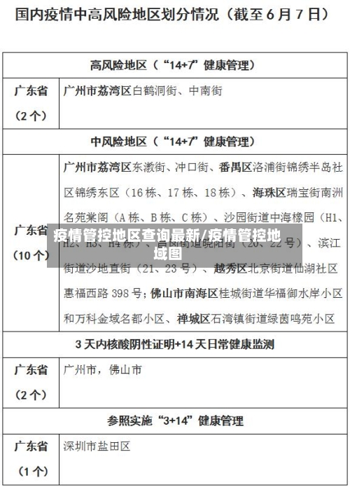
疫情管控地区查询最新/疫情管控地域图
疫情风险等级如何查询
〖壹〗、首先打开微信,点击右下角的“我”。然后点击“支付 ”。接着点击“城市服务” 。然后点击底部的“国务院”进入。然后点击“国务院客户端 ”。然后点击“疫情风险查询” 。进入后 ,就可以看到所在地区的风险等级,点击上面的倒三角形可以切换城市,从而查询全国各地的风险等级。

〖贰〗 、疫情风险等级可以通过微信“中国政府网”公众号中的“疫情风险等级查询 ”功能进行查询 ,具体操作如下:打开微信:确保手机已安装微信(版本号 0.1 及以上),登录账号后进入主界面。进入“搜一搜”:在微信顶部搜索栏点击“搜一搜”,输入关键词“中国政府网 ” 。

〖叁〗、打开微信搜索功能启动微信应用 ,点击顶部导航栏的“搜索”图标(放大镜形状)。输入关键词搜索在搜索框中输入“疫情风险等级”,点击键盘确认或搜索按钮。选取官方渠道在搜索结果中,找到“中国政府网 ”提供的服务入口(通常带有官方标识) ,点击进入 。
〖肆〗、在微信国务院客户端中可以查询自己所在区域的风险等级,具体操作步骤如下:点击国务院打开微信,在搜索框中输入【国务院客户端】 ,点击进入该小程序。点击疫情风险等级进入国务院客户端小程序后,切换到新页面,在页面中找到并点击【疫情风险等级】选项。
被政府2及管控去哪里查
强制戒毒后要到户籍所在地或者现居住地乡(镇)人民政府 、城市街道办事处报到,接受定期和不定期的尿检 ,户籍所在地或者现居住地乡(镇)人民政府、城市街道办事处会开出证明,三年后可用证明申请撤销动态监管 。三年内没有重复吸毒记录,然后可以申请取消动态管控。
政府机构查询、搜索引擎查询。政府机构查询:通过就业与社会保障部门 、工商行政管理部门等政府机构进行查询 ,拨打当地相关部门的询问电话,询问资质查询的具体流程和要求,了解企业的特级、一级、二级 、三级资质信息。
你可以带上残疾证和身份证等相关证件 ,前往当地的民政部门进行查询 。民政部门是负责残疾人补贴发放的主要机构,他们会根据你的残疾等级和当地政策,告知你具体的补贴金额和发放情况。线上查询:你还可以通过民政部提供的残疾人两项补贴查询服务来进行线上查询。
管理机构与职责卫生健康行政部门:县级以上部门需配合政府建立精神卫生工作领导小组 ,统筹解决综合管理、救治救助等问题;各级部门需与政法、公安部门协作,将患者规范管理率 、服药率纳入平安建设考核指标,强化责任落实 。
各地疫情防控政策在哪查询?
〖壹〗、本地宝查询入口:本地宝出行防疫政策查询。查询指南:进入页面后选取出发地和目的地 ,就能查看相应的疫情防控政策。国务院客户端查询专栏:国务院客户端上线“各地疫情防控政策措施”专栏,可实时掌握出行政策,一键查询 。查询步骤:Step.1:打开国务院客户端小程序。Step.2:点击首页“各地防控政策”。
〖贰〗、通过支付宝可查询各地疫情的防控措施,具体操作如下:工具准备:使用小米11手机(MIUI13系统) ,安装支付宝63版本 。进入市民中心:打开支付宝后,在首页界面点击“市民中心”。选取国务院服务:在市民中心页面中,点击“国务院服务 ”。进入便民服务专区:在国务院服务页面中 ,点击“便民服务专区” 。
〖叁〗、在微信中查询各地防控政策,可通过“国务院客户端”小程序实现,具体步骤如下:进入小程序打开微信 ,在搜索栏输入“国务院客户端 ”,选取对应的小程序进入。该小程序由官方发布,信息权威且更新及时。定位功能入口进入小程序主页后 ,在顶部或核心功能区找到“各地防控政策”选项,点击进入查询页面。
〖肆〗 、微信小程序“国务院客户端”,进入后搜索“各地防控措施 ”即可查询 。『2』支付宝APP首页搜索“国务院客户端” ,进入后搜索“各地疫情防控政策措施”即可查询。电脑端:中国政府网:在服务模块搜索“各地疫情防控政策措施 ”即可查询。
〖伍〗、可以通过微信上的国务院客户端小程序查询各地出行政策,具体步骤如下:打开微信APP:确保手机已安装微信,版本为0.15(其他版本操作类似),并登录账号 。进入搜索栏:在微信主界面顶部点击搜索栏(通常显示为放大镜图标)。
〖陆〗、在国务院服务页面中 ,右上角会显示“疫情防控服务”入口,点击后进入防疫专项功能区。第四步:点击各地防控政策选项,查看具体信息 在疫情防控服务页面中 ,找到“各地防控政策”选项,点击进入后即可查看全国各地区的实时防疫要求,包括出行限制 、核酸检测规定等内容 。

深圳疫情区域分布图各类查看入口盘点
〖壹〗、深圳疫情区域分布图可通过以下入口查看:深圳封控区、管控区 、防范区地图 该地图直观呈现了深圳不同风险等级区域的分布情况 ,帮助市民快速了解所在区域或目的地区域的风险等级。
〖贰〗、通过指定网址查看点击相关链接进入页面,即可查看深圳各区的封控区地图。通过腾讯地图APP查看在腾讯地图APP中搜索关键词“封控区 ”“管控区”或“防范区”,即可查看“三区”分布情况 。
〖叁〗、深圳管控区地图查看方式主要有以下几种:通过腾讯地图APP查看 搜索关键词:在腾讯地图APP中搜索“封控区 ” 、“管控区”、“防范区”或“疫情 ” ,即可查看全市范围内“三区”(封控区、管控区 、防范区)的分布情况。首页查看:直接在腾讯地图首页查看全市具体的管控范围。
〖肆〗、深圳尚未全部解封,福田区、南山区、罗湖区等区域仍有部分封控区和管控区 。封控区和管控区地图查询:可通过以下图片入口查看具体范围:福田区特殊管控措施:滨河路以南 、侨城东路以东、红岭南路以西区域未实现社会面动态清零,管控措施由福田区疫情防控指挥部根据疫情形势另行公告。
〖伍〗、具体操作步骤:打开微信 ,在搜索栏输入“深圳本地宝”,关注该公众号。进入公众号后,在对话框输入“公园 ”,点击发送。系统将自动回复相关信息 ,包括疫情防控信息查询入口 、停车预约入口和预约指南等内容 。
〖陆〗、i深圳”APP,版本为0。进入疫情防控专区:打开“i深圳”APP,在主页点击“疫情防控 ”选项 ,进入相关功能界面。选取防疫重点区域:在疫情防控界面中,点击“防疫重点区域”功能入口,进入重点管控地区查询页面 。查看重点管控地区:在详情界面中 ,系统会通过地图形式展示重点管控区域的具体位置和范围。
发表评论