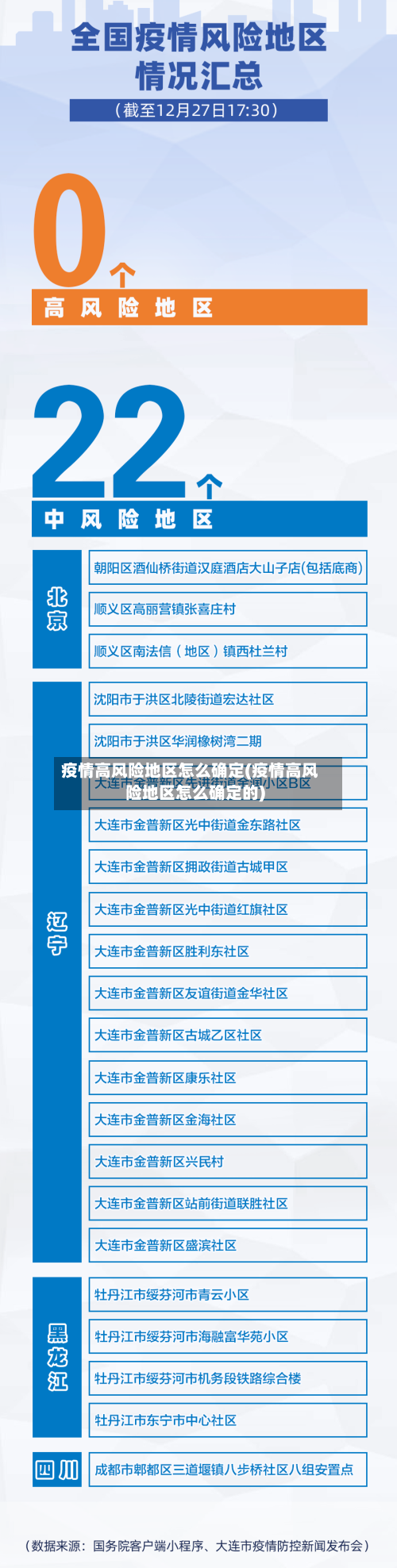
疫情高风险地区怎么确定(疫情高风险地区怎么确定的)
如何划定中高风险地区
高风险地区:需同时满足以下两个条件:条件一:累计确诊病例超过50例 。条件二:14天以内有聚集性疫情发生。聚集性疫情指14天内在小范围(如家庭、学校 、社区等)发现2例及以上病例。

中风险地区:在做好低风险地区相关措施基础上,会划定防控区域范围 。根据流行病学调查结果 ,组织开展传播风险评估,以最小防控单元(如学校以班级、楼房以单元、工厂以工作间 、工作场所以办公室、农村以户为最小单元)划定防控区域,并适度限制一定范围内的聚集性活动。
病例和无症状感染者居住地 ,以及活动频繁且疫情传播风险较高的工作地和活动地等区域,划为高风险区。原则上以居住小区(村)为单位划定,根据流调研判结果可调整风险区域范围 。实行封控措施 ,期间“足不出户、上门服务”。
居家隔离期间发现且无家庭外传播风险者;高风险岗位闭环管理期间发现且无闭环外传播风险者;出院(舱)后核酸阳性但无传播风险者;解除隔离后核酸阳性且持90天内感染证明的入境人员。中风险区 划分标准:病例和无症状感染者停留一定时间且可能具有传播风险的工作地和活动地,范围根据流调研判划定 。

出现多少人以上算是高风险地区
高风险地区是指本行政区域内累计确诊病例超过5例,14天内有聚集性疫情发生。病例和无症状感染者居住地 ,以及活动频繁且疫情传播风险较高的工作地和活动地等区域,划为高风险区。原则上以居住小区(村)为单位划定,根据流调研判结果可调整风险区域范围。实行封控措施,期间“足不出户 、上门服务 ” 。
确诊病例达到50算高风险。风险区的定义:高风险地区:一般是指累计新冠病例超过了50例 ,同时〖Fourteen〗、天内是有聚集性疫情发生。中风险区域:14天以内有新增新冠确诊病例,合计新冠肺炎确诊病例未超过50病例;共合计确诊的病例超过50例,14天之内未未发生聚集性疫情 。
高风险:累计病例超过50例 ,14天内有聚集性疫情发生。
一个。累计病例超过50例,14天内有聚集性疫情发生属于高风险地区 。病例和无症状感染者居住地,以及活动频繁且疫情传播风险较高的工作地和活动地等区域 ,也划为高风险区。原则上以居住小区为单位划定,根据流调研判结果可调整风险区域范围。所以只要有确诊病例随即就会将其活动范围划分为高风险地区 。
要求曾判定为高风险的地区连续14天内发生不超过10例确诊病例,或1起聚集性疫情。
高风险地区:一般是指总计新冠确诊病例有超过50例 ,并且14天内是有聚集性疫情发生。中风险地区:14天之内有新增加确诊病例,累计新冠肺炎确诊病例不会超过50病例;累计确诊病例有超过50例,14天内未未发生 。聚集性疫情。
怎么判断是中高风险地区
可以通过支付宝上的疫情风险等级查询功能来判断是否为中高风险地区 ,具体操作如下:工具/原料 小米11MIUI12支付宝20方法/步骤 进入支付宝软件:首先,打开手机上的支付宝应用。点击市民中心:在支付宝首页,找到并点击“市民中心”选项。
判断中高风险地区:通过查询结果,可以明确看到所选地区是否被列为中风险或高风险地区 。通常 ,这些信息会以文字或颜色标识的形式呈现,如红色代表高风险地区,橙色代表中风险地区。
可以通过支付宝中的风控地区查询功能来查看自己所在区域是否为中高风险地区 ,具体操作如下:工具/原料 华为P50HarmonyOS0.0支付宝80方法/步骤 第一步:打开手机进入支付宝,在首页点击国内新增。第二步:点击风险区域菜单 。第三步:在疫情风险等级查询页面选取自己所在区域查看风险等级。
安全状况:中高风险地区的安全状况是划分的重要标准之一。这包括犯罪率、袭击威胁 、等因素 。安全状况较差的地区通常被划分为高风险区,而相对较好的地区则被划分为中风险区。 稳定:稳定程度也是中高风险地区划分的重要指标。动荡和不稳定的地区往往存在较高的风险 ,而相对稳定的地区则风险较低 。
中风险:14天内有新增确诊病例,累计确诊病例不超过50例,或累计确诊病例超过50例 ,14天内未发生聚集性疫情;高风险:累计病例超过50例,14天内有聚集性疫情发生。
中高风险地区怎么划分的
划分基本单位:一般以县区、街道、乡镇、社区等为基本单位进行分区分级。通过这种相对集中的区域划分,能够更精准地掌握当地疫情的实际情况 ,包括感染人数 、传播范围等关键信息,为后续的风险等级判定提供基础数据 。划分考虑因素:综合考虑发病时间和疫情情况等因素。
高风险地区:需同时满足以下两个条件:条件一:累计确诊病例超过50例。条件二:14天以内有聚集性疫情发生。聚集性疫情指14天内在小范围(如家庭、学校、社区等)发现2例及以上病例 。
病例和无症状感染者居住地,以及活动频繁且疫情传播风险较高的工作地和活动地等区域,划为高风险区。原则上以居住小区(村)为单位划定 ,根据流调研判结果可调整风险区域范围。实行封控措施,期间“足不出户 、上门服务” 。
高风险地区怎么划分?
高风险地区的划分通常由政府或卫生健康部门根据疫情形势动态调整,主要依据感染人数、传播风险、防控需求等因素综合判定。以下是具体说明:核心划分标准 感染人数与传播速度:若某地区短期内出现大量确诊病例或聚集性疫情 ,且存在社区传播风险,可能被划为高风险区。
根据《关于依法科学精准做好新冠肺炎疫情防控工作的通知》,高风险地区的分级标准为累计确诊病例超过50例 ,并且14天内发生过聚集性疫情 。这意味着,如果一个地区在较短时间内出现大量病例,且病例间存在明显的聚集现象 ,该区域就有可能被划定为高风险地区。
高风险地区是指有着高度感染新冠病毒风险的地区。按照国家《关于依法科学精准做好新冠肺炎疫情防控工作的通知》要求,高风险地区的分级标准为累计确诊病例超过50例,并且14天内有聚集性疫情发生 。被定性为高风险地区 ,实行“内防蔓延 、外防输出 ”的策略,进一步实行疫区封锁、限制人员聚集等措施。
核心含义的一致性尽管表述不同,但两者核心含义一致,均指向疫情传播风险较高的区域。例如 ,早期“高风险地区”的划分标准(如病例数量、聚集性疫情)与当前“高风险区”的判定逻辑(如病例活动轨迹 、传播风险)本质均围绕风险等级评估 。
疫情等级划分4个等级怎么判定的
疫情等级划分的4个等级判定主要依据病例数、传播风险及区域防控需求,通常分为低风险、中风险 、高风险和重点管控区域(部分地区可能将“重点管控 ”单独列为一级或纳入高风险范畴)。以下是具体判定标准及说明:低风险地区判定标准:无新增本土病例:连续14天内无新增本地确诊病例或无症状感染者。
疫情等级划分的4个等级判定通常基于疫情传播风险、病例数量、防控需求及区域影响等综合因素,具体标准可能因地区或政策调整而略有差异。以下是通用判定逻辑的详细说明:四个等级的通用划分标准低风险地区 判定条件:无确诊病例 ,或连续14天内无新增本土确诊病例 。
在中国,突发公共卫生事件的疫情分级标准主要划分为四个等级:特别重大(Ⅰ级):当疫情在全国范围内扩散,对社会经济造成严重威胁 ,或与已知传染病差异显著且传播迅速时,会被列为Ⅰ级响应。这一级别的疫情需要国家层面的高度重视和全面防控。
疫情风险等级划分四个等级,以居住小区或村为单位 ,根据流调研判结果可调整风险区域范围 。具体等级划分如下: 高风险地区:通常指累计新冠病例超过50例,且14天内出现聚集性疫情的地方。包括病例和无症状感染者居住地,以及疫情传播风险较高的工作地和活动地等。
发表评论