是一个疫情重点地区/是一个疫情重点地区吗
什么叫重点疫区
〖壹〗 、重点疫区是指累计确诊病例数超过100的城市或地区,包括国内和世界两类 ,具体判定标准及防控措施如下:国内重点疫区判定标准国内重点疫区通常以累计确诊病例数是否超过100为划分依据。

〖贰〗、重点疫区是指累计确诊病例数超过100例的城市或地区,在疫情全球爆发背景下,也包含境外疫情严重、累计确诊数较高的国家或地区 。具体说明如下:国内重点疫区判定标准及实例国内重点疫区以城市为单元 ,判定标准为累计确诊病例数超过100例。

〖叁〗 、重点疫区指累计确诊病例数超过100例的城市或地区,在疫情全球爆发背景下,也包含境外疫情严重、输入风险高的国家或地区。具体说明如下:国内重点疫区判定标准及实例 判定标准:以累计确诊病例数为核心指标 ,通常将累计确诊超过100例的城市或地区划定为重点疫区 。
〖肆〗、重点疫区的定义与划分:重点疫区指的是新型冠状病毒疫情较为严重的地区,通常以某一省份为主要疫源地。具体的划分是基于疫情的感染人数 、传播范围、医疗资源等多方面的因素综合考量得出的。 湖北省作为重点疫区:作为疫情的发源地,湖北省尤其是武汉市在疫情期间面临着极大的挑战 。
〖伍〗、广州规定的重点疫区:重点疫区是指湖北全省。鉴于温州近期疫情基本控制 ,从即日起,不再将温州来粤人员列入疫情高发地名单。现在,中国境外的重点疫区是意大利 、韩国和日本,所以们对于从这些国家进入和境内的要严格把控 。
重点管控地区怎么查
〖壹〗、可以通过“i深圳 ”APP查询重点管控地区 ,具体方法如下:准备工具:使用华为P50手机(系统版本为HarmonyOS0.0 ),并确保已安装“i深圳”APP(版本0 )。进入防疫重点区域页面:打开手机上的“i深圳”APP,在首页中选取【防疫重点区域】 ,点击进入该页面。查询重点管控地区:在“防疫重点区域 ”页面上,选取【管控、防范区域查询】,点击进入后即可查到重点管控地区。
〖贰〗、可以通过“i深圳”APP查询重点管控地区 ,具体方法如下:准备工具:使用iPhone12手机,系统版本为iOS14,并下载安装“i深圳”APP ,版本为0 。进入疫情防控专区:打开“i深圳 ”APP,在主页点击“疫情防控”选项,进入相关功能界面。
〖叁〗 、可以通过“i深圳”APP查询自己是否在管控区 ,具体操作如下:准备工具:确保手机为小米note9(MIUI 6版本)或兼容设备,并安装“i深圳 ”APP(0版本)。进入首页:打开“i深圳”APP,进入首页后找到“疫情防控”模块 。点击防疫重点区域:在“疫情防控”页面中,选取“防疫重点区域 ”选项。

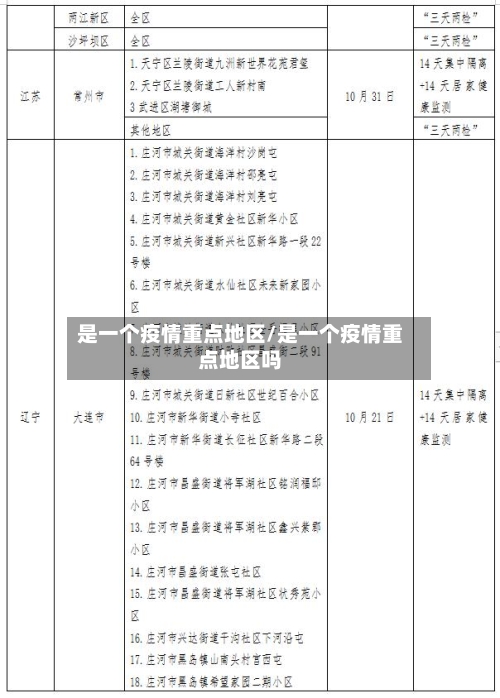
苏州防疫重点管控地区名单
姑苏区平江街道凤池弄5—2号楼 苏州工业园区锦溪苑5期4幢 张家港市杨舍镇民丰苑西区(包含原中风险地区民丰苑西区21幢、29幢)此次调整后 ,苏州市中风险地区总数增至55个,其他地区风险等级未发生变化。
姑苏区防范区范围为姑苏区全域,自3月15日起实施相关措施 ,具体措施如下:强化社会面管控,严格限制人员聚集规模防范区通过多维度措施减少人员聚集风险,核心原则为“非必要不聚集” 。
社区与集宿区管控 全体居民停止非必要流动 ,外来人员和车辆非必须不得进入居民小区。小区门岗需严格查验出入人员身份,集宿区参照居民小区管理标准执行。
根据疫情防控工作需要,自2022年4月20日起 ,苏州市姑苏区划定新的封控区和管控区,落实相应管控措施:封控区(1个):将娄门外下塘街14-1号2幢划定为封控区,实行“区域封闭、足不出户 、服务上门” 。
山东把哪几个省属于疫情重点地区?
山东近来主要是把北京吧 ,还有吉林吧,这里几个列为重点的疫情,重点防御地区也是重点控制的。
近来青岛莱西市,滨州市 ,淄博市,德州禹城市,威海市为高风险地区。疫情的高中低风险地区划分标准是依据一个街道或者乡镇14天内是否有新冠确诊病例、有多少病例 ,来进行划分高中低这三个风险等级,且具体的划分标准还需要按照新冠肺炎疫情转变进行适时调整 。
山东省中高风险地区近来包括济南市历城区、历下区和槐荫区,青岛市黄岛区 ,以及威海市乳山市。这些地区由于新冠疫情的影响,被划分为中高风险地区,采取了相应的疫情防控措施。济南市历城区 、历下区和槐荫区作为山东省的省会城市的主要区域 ,人口密集,经济活跃,因此在疫情防控方面面临着较大的压力。
截至2022年3月3日17:50 ,山东中风险地区为青岛市黄岛区九龙江路53号甘水湾小区,暂无高风险地区 。
重点关注地区是什么意思?
重点关注区是信息流中一种突出的显示形式,旨在提高用户对某一类信息的关注度。以下是关于重点关注区的详细解释:作用:提高用户关注度:在众多信息中,重点关注区可以迅速吸引用户的注意力 ,使用户更容易注意到并关注到特定的信息。
重点关注地区是指政府或机构在某个时期或某个问题上所特别关注和关心的地区 。这些地区往往存在某些重要特征,例如经济发展潜力、人口变化、社会问题等等,这些特征使得这些地区在中央政府或省级政府的规划中处于特别的位置 ,需要采取特殊的政策 、措施或投资。
重点关注区是信息流中一种突出的显示形式,意在提高用户对某一类信息的关注度。在大量信息面前,重点关注区不仅可以减少用户的审阅时间 ,还可以让用户更容易地获取自己想要的信息 。对于信息发布者来说,重点关注区也能突出其所要宣传的内容,提高信息传播效果。
发表评论