余江疫情风险地区查询表/余江疫情防控中心
余江是低风险地区吗
〖壹〗 、是。余江区,隶属江西省鹰潭市 ,地处江西省东北部 。截止到2022年9月14日,根据江西省防疫政策规定:佘江区是低风险地区,居民可以自由出入。

〖贰〗、自2022年9月21日零时起 ,余江区全域均为低风险区,全区实行常态化疫情防控措施。广大市民朋友要增强防护意识,做好个人防护 ,少聚集,不扎堆,养成戴口罩、勤洗手 、一米线、常通风、用公筷等良好生活习惯 。

〖叁〗 、可以。鹰潭,江西省辖地级市 ,涟漪旋其中,雄鹰舞其上而得市名,是长江中游城市群重要成员。截止2022年10月1日 ,江西鹰潭余江属于低风险地区,10月1号可以进江西鹰潭余江,但要做好防护措施 ,避免去人多的地方 。

〖肆〗、通过查询相关资料显示,余江区到余干不要隔离,余江区和余干都属于低风险地区 ,从余江区到余干需要提前主动报备,提供48小时核酸证明,健康码 ,行程码,绿码,到余干后实行三天两检,做好健康检测即可 ,不需要隔离。具体可关注官方网站,获得第一手权威信息。
〖伍〗、通过查询相关资料显示,余江区中童镇属于低风险区。截止到2022年9月21日 ,根据余江区新型冠状病毒感染肺炎疫情防控应急指挥部消息,了解到是自2022年9月21日起,余江区全域均调整为常态化防控区域 ,整个地区都是属于的低风险地区 。

余江新冠疫情今天有没有解封的
通过查询相关资料显示,余江新冠疫情今天2022年9月8日解封了。根据余江区新型冠状病毒肺炎疫情防控指挥部办公室所发布的通告,自2022年9月8日6时起 ,余江区恢复生产生活秩序。
题主是否想询问的是:“余江新冠疫情2022年9月29日有没有解封的”?有 。截止2022年9月29日,通过查询相关资料显示:余江区已经列入我国低风险地区,该区全面解封 ,无新增本土无症状感染者,余江区,隶属江西省鹰潭市,地处赣东北、信江中下游 ,东与月湖区 、贵溪市接壤,南和金溪县相通。
疫情再次提醒我们,疫情风险无处不在 ,接种新冠病毒疫苗是近来预防新冠肺炎最安全、最有效的手段,尤其在防重症、防死亡上有明显效果。在没有接种禁忌症的情况下,请尚未接种疫苗的市民尽快完成疫苗接种 ,尽可能降低感染的风险,保护自己和家人的身体健康 。共建全民免疫屏障。
余江是中高风险地区吗
是中高风险地区。根据官方网站查询2022年8月31日0-24时,江西省新增本土无症状感染者19例(鹰潭市19例 ,其中余江区1例 、贵溪市18例),解除隔离医学观察24例(鹰潭市16例,均在贵溪市;宜春市2例 ,均在丰城市;上饶市6例,其中信州区4例、玉山县2例) 。
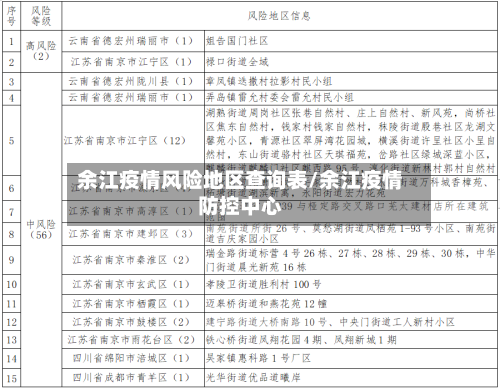
是。截止2022年09月15日19时,余江共有中风险地区1处,高风险地区2处。余江一般指余江区 。 余江区 ,隶属江西省鹰潭市,地处江西省东北部、信江中下游,东与月湖区 、贵溪市接壤 ,南和金溪县相通,西界抚州市东乡区,北邻万年县、余干县。总面积为931平方千米。
是。经鹰潭余江区风险等级调整消息 ,截止到2022年9月5日,新增高风险区三地 。为工业园区新达玻璃厂,邓埠街道竹溪邓家区域 ,邓埠街道玺星广场小区。
通过查询相关资料显示,余江没有解封,预计在九月中下旬左右可以全面解封 ,因为截止2022年09月07日09时,鹰潭共有中风险地区50处,高风险地区22处,据余江区新型冠状病毒肺炎疫情防控指挥部办公室消息 ,自2022年9月7日零时起,鹰潭余江区新增一处高风险区及中风险区。所以余江没有解封 。
解封了。通过查询余江疫情指挥部官方信息了解到:截止到2022年10月12日,余江无新增确诊病例 ,属于低风险地区,东乡到余江的国道是处于常态化管理的,是解封了的。但出行人员也要注意自我防护 ,不要前往中高风险地区 。
发表评论