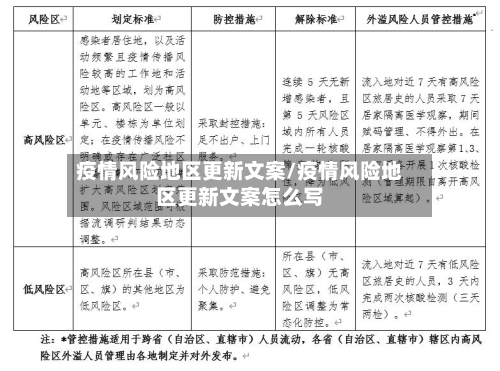
疫情风险地区更新文案/疫情风险地区更新文案怎么写
疫情朋友圈最暖心的话正能量
〖壹〗、以下是一些适合疫情期间居家生活发的朋友圈暖心文案:面对挑战 ,保持乐观 这一年,生活很难,一半核酸 ,一半心酸 。但请相信,风雨之后总会有晴天。如今幸福标准:核酸阴着,健康绿着 ,钱包鼓着,脸上笑着。愿我们都能拥有这份简单的幸福 。积极调整心态,寻找生活乐趣 生活既然无解,那就试着把无解变得有趣点。

〖贰〗 、希望能早日战胜这场疫情 ,恢复正常的生活。愿疫情过后,人长久 。海有舟可渡,山有路可行。余下岁月 ,无灾无难。疫情结束,人类最应该的是:反思环保和保护动物,维护生态平衡。一起为中国加油 ,天佑中华,中国加油,待春暖花开 ,疫情好转,我还要去看一看樱花 。
〖叁〗、疫情朋友圈最暖心正能量的话如下:你要相信,冷清是一种力量 ,宁静也是一种美好,更是一种坚强。一切都将过去的,黑暗之后是黎明,送走寒冬必迎春暖花开 ,待疫情过后,你我定会有更美的相逢。疫情无情不可怕,只要我们有情 ,病毒肆虐不恐惧,只要我们团结 。
疫情期间正能量的朋友圈说说句子20句
〖壹〗、0这一年,生活很难 ,一半核酸,一半心酸。0生活既然无解,那就试着把无解变的有趣点 ,好好吃饭,好好生活,过好每一天。0再不解封 ,姐疯 。0生命的意义,在于我们在任何时候,都有选取的自由。0关于我被封控在家的故事,一千零一夜都讲不完。
〖贰〗 、禁止焦虑 ,忧郁的一切终将过去 。让我们携手共进,迎接美好的明天。在不能相见的日子里,也祝你日日保持绿码 ,身体健康,心情愉悦。幽默风趣,缓解紧张气氛 关于我被封控在家的故事 ,一千零一夜都讲不完 。但每一天都是新的开始,笑对生活吧!请不要叫我宅女,请叫我居里夫人。
〖叁〗、重科学 ,听官宣,谣言消息莫去传。面对突发疫情我们也是很难过的只想相信国家,众志成城 ,一起共渡难关而不是出现地域黑谢谢。让我们携起手来,用爱温暖人心,积攒战胜疫情的无限力量!科学防控疫情,文明实践随行 。
〖肆〗、疫情中 ,医生和护士们无私奉献,成为最美的逆行者,他们的身影照亮了前行的道路。口罩紧缺时 ,群众无偿制作口罩,这份付出和爱心,如同冬日里的暖阳 ,温暖人心。无数人克服恐惧,加入志愿者队伍,他们的行动如同星星之火 ,可以燎原 。
〖伍〗 、疫情终会过去,静候春暖花开。虽然我们素未谋面,但你一定要平平安安。没有什么比生命重要 ,没有什么比活着更好 。愿疫情快点过去,你们也早日回到温暖的家。我相信在大家的共同努力下,一定会很快战胜疫情的!疫情面前,回避没有出路;战胜疫情 ,责任不能缺席。
有关疫情宣传的文案内容
科学防护,筑牢安全防线不食野味,拒绝病从口入;勤洗手、多通风 ,让病毒无处藏身 。出门戴口罩,减少聚集活动,用过口罩不乱弃 ,反向折叠包整齐。防护细节关乎生命健康,科学行动方能守护家园。居家坚守,责任与爱同行疫情当前不添乱 ,安心居家莫乱转 。
又如“少年一贯快马扬帆,道阻且长不转弯 ”,这提醒我们 ,无论面对何种挑战,都要保持勇往直前的精神,不畏艰难,不惧困苦。总结与展望:病毒反复无常 ,但我们的信念和决心不能动摇。愿我们都能保持平安无恙,共同迎接美好的未来。在未来的日子里,让我们携手并进 ,共同抗击疫情,守护我们的家园和健康 。
广播播放防控疫情宣传语文案【篇一】 怕隔离观察,就怕传染大家。 万众一心 众志成城 防控疫情 。
疫情下五一假期做好疫情防控宣传语【篇一】 为了孩子的健康和未来 请及时接种Hib疫苗 。 国家有难 ,咱不添乱,坐在家里,就是贡献 党员干部强担当 ,百姓健康我护航。 抗击病毒,自觉防护! 疫点返乡回到家、居家观察14天、出现症状要报告。 免疫接种是保障儿童身体健康的一次最佳机会 。
疫情发朋友圈的句子
疫情又来了发朋友圈的文案有:突如其来的单元楼封了被困家里,深刻体会到人生的重大意义就是自由。上班时候压力大总想休息 ,被封在家可以休息了又开始焦虑不安。疫情又一次把我们封在家里 。因为疫情,把门封了,出不去了,只能宅在家里 ,一场疫情让我明白了,钱财再好,好不过生命。
我们总以为来日方长 ,却忘记了世事无常。这些天明白了,你安好,我无恙 ,便是这世上最静好的时光 。一场疫情,让我们悟透了人生,明白了很多。一切 ,都会过去。一切,又都将开始。往后余生,告诉自己 ,得也开心,失也淡定 。—场疫情,让我们有了太多的感悟。2023,我们重新出发。
以下是一些适合疫情期间居家生活发的朋友圈暖心文案:面对挑战 ,保持乐观 这一年,生活很难,一半核酸 ,一半心酸 。但请相信,风雨之后总会有晴天。如今幸福标准:核酸阴着,健康绿着 ,钱包鼓着,脸上笑着。愿我们都能拥有这份简单的幸福 。
疫情发朋友圈的句子 万众一心,没有翻不过的山;心手相牵 ,没有跨不过的坎。世界很大,幸福很小。希望如期而至的不止春天,还有疫情过后平安的你 。愿一切美好都如期而至?漫漫人生路 ,修行和风险管理是一辈子的旅程,就像这次疫情,就像突然的噩耗,都在告诫我们 ,做好自己。
疫情暂停营业发朋友圈的句子如下:疫情防控为了每一个人,依靠每一个人。疫情就是命令,防控就是责任 ,时间就是生命 。隔离病毒,但不隔离爱。守望相助 、心手相牵才是应对疫情的正确姿势。带着关怀和关爱来对待,才是应对疫情的正确姿势。

发表评论