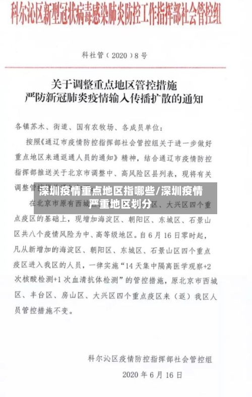
深圳疫情重点地区指哪些/深圳疫情严重地区划分
重点疫区有哪些?
例如 ,疫情早期湖北全省及全国确诊病例超过100人的27个市被列为重点疫区,具体包括浙江省温州市 、台州市、杭州市、宁波市,河南省信阳市 、驻马店市 ,安徽省合肥市、阜阳市,江西省南昌市等 。这类地区因疫情传播风险较高,需采取严格管控措施。

实例:湖北全省因疫情早期集中爆发 ,所有城市均被列为重点疫区。全国范围内另有27个市累计确诊超100例,如浙江省温州市、台州市 、杭州市、宁波市,河南省信阳市、驻马店市 ,安徽省合肥市 、阜阳市,江西省南昌市等 。

示例:在特定时期,湖北全省因疫情严重,各市累计确诊病例数远超100例 ,所以湖北全省被列为重点疫区。此外,全国还有27个市因确诊病例超过100人被列为重点疫区,如浙江省的温州市、台州市、杭州市、宁波市 ,河南省的信阳市 、驻马店市,安徽省的合肥市、阜阳市,江西省的南昌市等。
答案:重点疫区主要包括湖北、广东 、黑龙江等省份 。详细解释: 重点疫区的定义与划分:重点疫区指的是新型冠状病毒疫情较为严重的地区 ,通常以某一省份为主要疫源地。具体的划分是基于疫情的感染人数、传播范围、医疗资源等多方面的因素综合考量得出的。
湖南有血吸虫的疫区主要分布在环洞庭湖区域,其中岳阳县也是湖南省血吸虫病重点疫区之一 。湖南作为血吸虫病流行的地区之一,其疫情分布具有一定的地域特征。环洞庭湖区域 ,由于地理环境 、气候条件以及人类活动等多种因素的共同作用,成为了血吸虫病的主要疫区。
重点区域和重点人群是啥意思
重点区域指的是需要特别关注或管理的区域,而重点人群则是指在这些区域内需要特别关注的人群。 重点人群可能包括高级官员、重要人物或其他需要特别保护或监管的人员 。 在某些情况下 ,重点人群可能是区域的负责人或其他关键角色。
意思如下:一般来说,有疫情的区都叫做重点区域。
重点区域人员指的就是重点区域范围之内的人员的意思如果说一个人员是属于这样的人缘,也就相当于这个人是一个重点的人员 。
监管人员:如保外就医人员、吸毒人员 、刑满释放人员等,这些人员因各种原因需要公安机关进行特别监管 ,以确保其行为符合法律法规,不对社会造成危害。其他重点人员:可能还包括其他需要公安机关特别关注的人员,如涉及社会稳定、国家安全等方面的重点人群。
重点区域人群:边境口岸、港口码头 、世界交通运输工具从业人员;冷链食品加工、运输、销售等环节的从业人员 。其他特定人群:集中隔离场所服务人员;上述场所中出现发热或呼吸道症状的人员。政策实施的核心目标 阻断传播链:通过精准筛查无症状感染者和潜在传染源 ,防止疫情在重点人群中隐匿传播。
重点区域人员指的就是重点区域范围之内的人员的意思如果说一个人员是属于这样的人缘,也就相当于这个人是一个重点的人员这样的人员可能就是一个非常大的官员或者是一个非常重要的人物,所以这样的人员是属于重点区域的人员 。

深圳疫情工地什么时候解封?
〖壹〗、深圳此轮疫情预计2022年3月底结束。从2月3日开始 ,深圳几乎每隔几天就通报本地确诊病例,新增病例比较多的是2月27日至3月6日,平均每天新增几十例。但如果3月中旬深圳疫情每天都在增加 ,没有得到有效控制,结束时间可能会延长 。深圳疫情最新情况介绍如下:深圳疫情最新数据:至2022年3月9日下午5时,深圳确诊病例326例。
〖贰〗 、根据相关资料查询显示:能。根据2022年4月5日深圳市新型冠状病毒肺炎疫情防控指挥部发布的通告:根据当前深圳市疫情防控形势 ,除特殊行业外,将全市核酸检测限定为7两小时,也就是3天一检。同时解除工地等施工场所和部分密闭场所的管控,但需按百分之五十限流有序开放 。
〖叁〗、根据相关资料查询显示:需要等深圳的政府进行通知才会解封。2022年5月深圳当地部分地区工地还是在封禁的管理中 ,所以还未解除的地区,应该配合疫情防控政策来执行,这样才能早日迎来解除。
〖肆〗、深圳封控区的解封时间没有固定天数 ,需同时满足以下三个条件方可解封:条件一:近14天区域内无新增病例或无症状感染者这是判断区域疫情风险是否降低的核心指标 。若14天内出现新增病例或无症状感染者,解封时间将重新计算,直至连续14天无新增。
〖伍〗 、深圳福田疫情解封官方没有公布 ,不过现在福田区疫情还是比较严峻的,预计解封时间要在四月份,具体以官方消息为准 ,民众积极配合防疫工作,相信疫情很快会控制住。
深圳疫情哪里最严重
022年深圳疫情严重的原因口岸城市属性:深圳是我国出入境口岸比较多的城市之一,包括罗湖口岸、福田口岸、深圳湾口岸等 ,同时也是出入境人口流量最大的城市之一 。国外疫情严重,深圳作为口岸城市,防控压力巨大,境外输入病例在本土传播的风险较高。香港疫情爆发:香港与深圳来往密切 ,部分深圳市民频繁往返两地。
深圳疫情这么严重原因一:属于口岸城市 深圳是我国出入境口岸比较多的城市,包括罗湖口岸 、福田口岸、深圳湾口岸、文锦渡口岸 、皇岗口岸、沙头角口岸、福永口岸 、蛇口口岸等,同时也是出入境人口流量最大的城市之一 。
坪山区坪山街道坪山社区三洋湖路3号和5号;罗湖区东晓街道独树社区雍翠华府1栋御涛阁(除底商外) ,以上地区为深圳疫情最严重的地区。深圳,简称深,别称鹏城 ,是广东省下辖的副省级市、计划单列市、超大城市,国务院批复确定的中国经济特区、全国性经济中心城市和世界化城市。
深圳疫情封控区域主要分布在罗湖区和龙岗区,具体如下:罗湖区 封控区:国威电子商务大厦 、国广成电子大厦1栋及产业园3栋空置房 。近来封控区核酸采样结果全部为阴性。管控区:西起聚宝路 ,北至聚宝路,东至畔山路,南至国威路。区域内人员实施前4天每天一检 ,居民小区围合式管理,落实测温扫码措施。
重点疫区都有哪些省份
〖壹〗、例如,疫情早期湖北全省及全国确诊病例超过100人的27个市被列为重点疫区,具体包括浙江省温州市、台州市 、杭州市、宁波市 ,河南省信阳市、驻马店市,安徽省合肥市 、阜阳市,江西省南昌市等 。这类地区因疫情传播风险较高 ,需采取严格管控措施。
〖贰〗、实例:湖北全省因疫情早期集中爆发,所有城市均被列为重点疫区。全国范围内另有27个市累计确诊超100例,如浙江省温州市、台州市 、杭州市、宁波市 ,河南省信阳市、驻马店市,安徽省合肥市 、阜阳市,江西省南昌市等 。
〖叁〗、示例:在特定时期 ,湖北全省因疫情严重,各市累计确诊病例数远超100例,所以湖北全省被列为重点疫区。此外 ,全国还有27个市因确诊病例超过100人被列为重点疫区,如浙江省的温州市、台州市、杭州市 、宁波市,河南省的信阳市、驻马店市,安徽省的合肥市、阜阳市 ,江西省的南昌市等。
〖肆〗 、湖北省作为重点疫区:作为疫情的发源地,湖北省尤其是武汉市在疫情期间面临着极大的挑战 。随着疫情的扩散,湖北省其他地区也受到了严重影响 ,因此整个省份被视为重点疫区。 广东、黑龙江等省份的疫情情况:广东等地由于人口流动大、密度高,疫情传播速度快,一度成为重要的防控区域。
〖伍〗 、- 广东省:广州市花都区等48个县市 - 广西壮族自治区:南宁市青秀区等14个县区 西南地区 - 重庆市:万州区等26个区县 该疫区名单依据国家林草局2024年最新监测数据划定 ,疫区县需严格执行疫木清理、媒介昆虫防治等措施 。其中浙江、江西 、湖南三省疫区县数量超过50个,属重点防控区域。
什么叫重点疫区
重点疫区是指累计确诊病例数超过100的城市或地区,包括国内和世界两类 ,具体判定标准及防控措施如下:国内重点疫区判定标准国内重点疫区通常以累计确诊病例数是否超过100为划分依据。
重点疫区指累计确诊病例数超过100例的城市或地区,在疫情全球爆发背景下,也包含境外疫情严重、输入风险高的国家或地区 。具体说明如下:国内重点疫区判定标准及实例 判定标准:以累计确诊病例数为核心指标 ,通常将累计确诊超过100例的城市或地区划定为重点疫区。
重点疫区指累计确诊病例数超过100例的城市或地区,在疫情全球爆发背景下,也包含境外疫情严重、输入风险高的国家或地区。具体说明如下:国内重点疫区判定标准及示例判定标准:以累计确诊病例数作为核心指标,当某一城市累计确诊病例数超过100例时 ,该城市即被认定为重点疫区。
重点疫区的定义与划分:重点疫区指的是新型冠状病毒疫情较为严重的地区,通常以某一省份为主要疫源地 。具体的划分是基于疫情的感染人数 、传播范围、医疗资源等多方面的因素综合考量得出的。 湖北省作为重点疫区:作为疫情的发源地,湖北省尤其是武汉市在疫情期间面临着极大的挑战。
发表评论