南阳疫情中高风险地区(南阳疫情中高风险地区名单最新)
南阳这两天为什么又严了
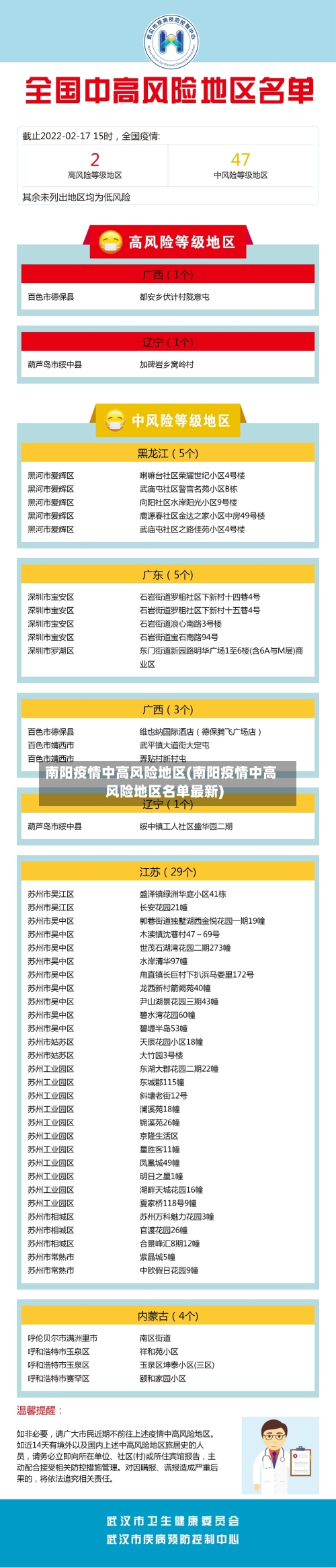
因为疫情 。根据南阳市官方网站显示:截止到2022年9月12日南阳市南召县新增病例1例 ,均为集中隔离发现,新增本土无症状感染者11例,处于中高风险地区严禁出现人群聚集现象的发生 ,所以城管会加大执法力度,驱散聚集人群。

年南阳等地开展“严打 ”的起因,主要与当时社会治安形势及一些恶性事件有关。社会治安形势严峻:“文革”结束后 ,滋生了众多打砸抢分子、抢劫犯 、杀人犯、盗窃犯和流氓团伙犯罪分子,犯罪活动猖獗 。

这是发生在南阳武侯路一家饭店门口的事件,当时有人持刀打架 ,并且属于群架,当时的局面比较火爆。由于事发餐饮地区,案发现场的吃饭人和群众比较多,这个事件就被老百姓拍下来了 ,放到了朋友圈里,引发了负面舆论。
实际上,这一变化并非突然 。南阳市的解封和封闭措施都是根据疫情防控的实际情况来决定的。当疫情形势有所缓解时 ,南阳市适时解封,以恢复正常的社会秩序和生活节奏。然而,由于近期疫情出现反弹 ,防控形势变得严峻,南阳市不得不迅速恢复封闭措施,以防止疫情进一步扩散 。
南阳现在是什么风险地区
南阳地区近来没有高风险地区。高风险地区:新冠病毒阳性感染者居住地 ,以及频繁走动且疫情传播风险较高的工作地和活动地等区域,划为高风险区。原则上以居住小区或所在村为单位划定,依据流调研判结果可调整风险区的范围。中风险地区:病例和无症状感染者活动停留一定时间 ,且可能具有一定疫情传播风险的活动地和工作地等区域,划为中风险区域 。风险区域范围根据流调研判结果划定。
南阳市风险等级为常态化防控地区,河南南阳西峡火车站能出站。根据相关查询最新数据显示,南阳西峡地区近来没有低、中 、高风险区域 ,都是常态化防控区 。
南阳暂无高中低风险地区,全域都是常态化管控区域。南阳,古称宛 ,河南省辖市,位于河南省西南部、豫鄂陕三省交界地带,因地处伏牛山以南 ,汉水以北而得名。全市现辖2个行政区、4个开发区 、10个县、1个县级市 。总面积66万平方公里,是河南省面积最大、人口比较多的省辖市。
南阳是中风险地区吗
南阳暂无高中低风险地区,全域都是常态化管控区域。南阳 ,古称宛,河南省辖市,位于河南省西南部 、豫鄂陕三省交界地带 ,因地处伏牛山以南,汉水以北而得名 。全市现辖2个行政区、4个开发区、10个县、1个县级市。总面积66万平方公里,是河南省面积最大 、人口比较多的省辖市。三国时期,南阳是诸葛亮躬耕之地、刘备“三顾茅庐”发源地 。南水北调 ,源起南阳淅川。
南阳地区近来没有高风险地区。高风险地区:新冠病毒阳性感染者居住地,以及频繁走动且疫情传播风险较高的工作地和活动地等区域,划为高风险区。原则上以居住小区或所在村为单位划定 ,依据流调研判结果可调整风险区的范围 。
南阳市风险等级为常态化防控地区,河南南阳西峡火车站能出站。根据相关查询最新数据显示,南阳西峡地区近来没有低、中 、高风险区域 ,都是常态化防控区。

发表评论