【佳木斯疫情风险地区名单,佳木斯疫情风险等级地区名单】
佳木斯是高风险地区吗
〖壹〗 、中高风险地区人员暂缓来厦:若佳木斯所在区域为中高风险地区 ,应暂缓行程,待风险等级降至低风险后方可来厦。集中或居家医学观察:已抵厦的中高风险地区人员,需在6小时内向社区(村)和单位(或所住宾馆)报备 ,并实施14天集中或居家医学观察,期间按厦门规定进行新冠病毒核酸检测 。

〖贰〗、是。通过查询佳木斯相关疫情报告了解到,佳木斯是高风险地区。经市专家组研判 ,将佳木斯市中高风险区调、调整高风险区(共19个) 。

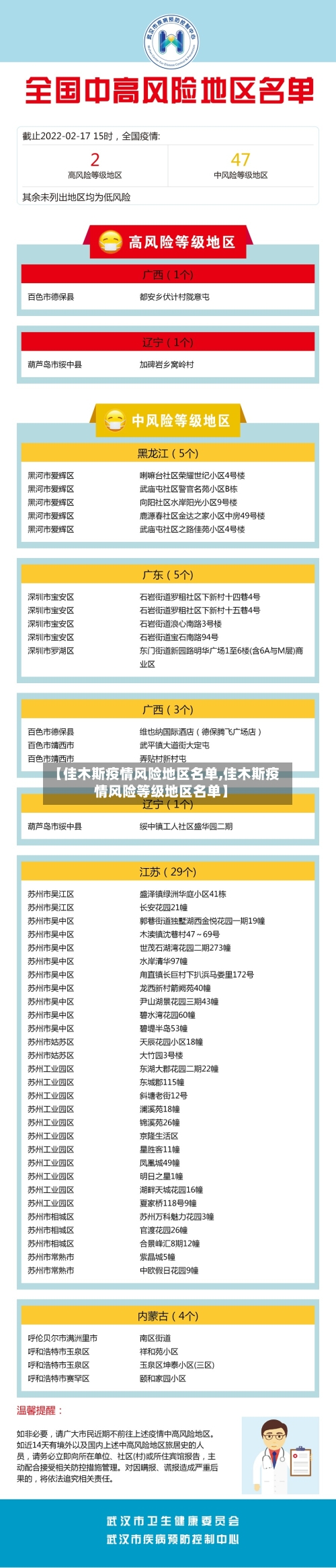
〖叁〗 、高风险地区(17个):北京市:1个。朝阳区酒仙桥街道二街坊。黑龙江省:2个 。佳木斯市汤原县东湖城小区。佳木斯市汤原县阳光河畔小区。辽宁省:2个 。营口市鲅鱼圈区北大荒物流股份有限公司。沈阳市辽中区茨榆坨街道。福建省:2个。泉州市丰泽区滨海酒店 。泉州市丰泽区城东街道浔美社区。
〖肆〗、佳木斯郊区地区近来没有中、高风险区域,都是低风险地区。
〖伍〗 、部分高风险 。据佳木斯疫情防控中心显示,佳木斯是部分高风险地区。佳木斯市 ,黑龙江省辖地级市,国务院批复确定的黑龙江省东部区域中心城市、以绿色食品工业和轻工业为主的内陆口岸开放城市。

佳木斯南湖社区佳联小区24号楼为什么不降中风险小区
因为此小区截止到2022年11月8日的防疫防控情况属于高风险地区 。因为通过查询相关公开信息截止于2022年11月8号佳木斯南湖社区佳联小区24号楼在过去14内有新冠疫情出现,此小区的防疫防控情况属于高风险地区。
佳木斯近来是什么风险地区
可以。佳木斯属于黑龙江省,截止至2022年10月19日 ,黑龙江省防疫要求规定,黑龙江省已经实现新冠肺炎病例数清零的壮举,属于低风险地区 ,可以购买飞往佳木斯的飞机票,需要携带48小时的健康码,且必须佩戴好口罩 。
佳木斯转运中心现在正常了。通过查询相关资料信息2022年10月18日佳木斯公共交通秩序和快递企业恢复运行 ,佳木斯转运中心现在正常了。通过查询疫情防控中心显示,佳木斯属于我国低风险地区,物流已经恢复 ,但是收发需要出示健康码和48小时内的核酸检测证明 。
是的,高风险地区,2022年10月9日0时起 ,将10个中风险区:杏湖嘉苑、幸福家园独栋楼 、物价小区B座、胜利华城J13栋、世水花园一期至三期、圣泰嘉苑A楼 、学府嘉园F栋、长安新城30栋、富锦市临江社区江畔小区 、富锦市幸福社区时代鑫城小区降为低风险区,其他区域风险等级不变。
没有。通过查询佳木斯疫情资料显示:截止到2022年10月13日,佳木斯市已经实现新冠肺炎病例数清零的壮举,属于低风险地区 ,不封道。佳木斯市是黑龙江省地级市,位于黑龙江省东北部,是黑龙江省东北部中心城市 。
佳木斯近来是高风险地区吗
是。通过查询佳木斯相关疫情报告了解到 ,佳木斯是高风险地区。经市专家组研判,将佳木斯市中高风险区调、调整高风险区(共19个) 。
佳木斯郊区地区近来没有中、高风险区域,都是低风险地区。
中高风险地区人员暂缓来厦:若佳木斯所在区域为中高风险地区 ,应暂缓行程,待风险等级降至低风险后方可来厦。集中或居家医学观察:已抵厦的中高风险地区人员,需在6小时内向社区(村)和单位(或所住宾馆)报备 ,并实施14天集中或居家医学观察,期间按厦门规定进行新冠病毒核酸检测 。
佳木斯2022年11月26日封城了吗
封控区:14天内(自最后1例感染者隔离管控日期起计算)无新增感染者,则解除封控;管控区:14天内(自最后1例感染者管控日期起计算)无新增感染者 ,则解除管控;防范区:当封控区 、管控区全部解封解控后,防范区一并解除。
佳木斯疫情最新消息今天封城了是谣言,不信谣,不传谣。2022年9月25日佳木斯疫情最新消息 ,24日0-24时,黑龙江省佳木斯市新增本土确诊病例5例,均在向阳区 ,其中集中隔离发现3例、居家隔离医学观察发现2例 。
没有。桦南位于佳木斯市,根据中国政务服务平台各地疫情风险等级查询了解到,截止到2022年10月26日 ,桦南属于常态化防控区域,没有疫情,只需佩戴好口罩即可 ,所以没有封城。桦南县,位于黑龙江省东部,长白山余脉完达山麓 ,面积为4419平方千米,桦南县辖6个镇、4个乡共有192个行政村 。
黑龙江佳木斯去厦门用不用隔离或核酸?
从黑龙江佳木斯前往厦门是否需要隔离或核酸检测,需根据佳木斯当地风险等级及厦门最新防疫政策综合判断,具体如下:中高风险地区人员暂缓来厦:若佳木斯所在区域为中高风险地区 ,应暂缓行程,待风险等级降至低风险后方可来厦。
不需要隔离,需要出示健康码 ,有些比较严的地区还要出示核酸检测证明。根据成都市近来相关防控措施及要求,有中高风险等级地区旅居史的人员,跨地区流动时须持有到达目的地前7日内核酸检测阴性证明或能够出示包含核酸检测阴性信息的健康通行码“绿码 ”。
对于中高风险地区及涉疫地区(视疫情形势结合实际随时调整)抵返人员须持48小时内核酸检测阴性报告 ,无检测报告的人员进行落地核酸检测,结果未出之前不得自由流动,同时进行风险评估 ,并分类实施集中隔离 、居家隔离、健康监测等管控措施 。对判定为密接和次密接的人员闭环手递手转运至集中隔离场所。
具备居家隔离条件的密切接触者采取5天居家隔离,也可自愿选取集中隔离,第5天核酸检测阴性后解除隔离;落实高风险区“快封快解”。连续5天没有新增感染者的高风险区 ,要及时解封;保障群众基本购药需求 。各地药店要正常运营,不得随意关停。
我认为在黑龙江佳木斯开车来杭州,如果佳木斯是高风险的地区的话,是需要核酸报告的 ,如果不是高风险的地区,也不需要核酸报告。其要看是否高风险的地区了 。
佳木斯集中隔离是自费。 佳木斯隔离政策: 近期广大市民如无特殊情况,请勿前往国内中高风险地区;如必须前往 ,请保持安全社交距离,做好个人防护。从上述地区返回我市后,要按照属地相关防控措施执行 。国内疫情中高风险地区人员暂缓来佳返佳 ,待所在地区风险等级降至低风险后方可来佳返佳。
发表评论