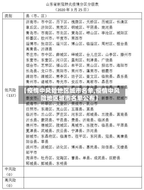
【疫情中风险地区城市名单,疫情中风险地区城市名单公布】
今日全国疫情中高风险地区查询
〖壹〗 、搜索并进入国家政务服务平台在小程序搜索框中输入“国家政务服务平台” ,点击搜索结果中的官方小程序进入。选取疫情风险等级查询功能进入平台后,找到“各地疫情风险等级查询 ”服务模块并点击 。查看全国中高风险地区详情在查询页面底部点击“全国中高风险疫情地区”按钮,系统将自动展示最新风险区域列表 ,包含地区名称、风险等级及更新时间等信息。

〖贰〗、网址链接:m.sh.bendibao.com/news/yqdengji/(请将此链接复制到浏览器中打开)使用方法:打开链接后,进入本地宝全国疫情风险等级查询系统。在系统中切换至您想查询的城市,即可获取该城市的疫情风险等级信息 。疫情风险等级划分标准 低风险地区:以县市区为单位,无确诊病例或连续14天无新增确诊病例。

〖叁〗 、具体步骤:进入小程序入口打开微信 ,点击底部导航栏的“发现”选项,选取“小程序 ”功能。搜索政务平台在小程序搜索框中输入“国家政务服务平台”,或通过历史记录找到该小程序并进入。选取风险查询功能在小程序首页找到“各地疫情风险等级查询”入口 ,点击进入查询页面 。

〖肆〗、步骤2:进入城市服务界面在支付页面中,向下滑动找到【城市服务】入口,点击进入。步骤3:选取抗疫查询功能在城市服务界面中 ,找到【抗疫服务】分类,点击【抗疫查询】。步骤4:进入风险等级查询在抗疫查询页面中,选取【疫情风险等级查询】功能 。
〖伍〗、022年全国中高风险地区查询可通过以下两种主要方式实现:查询方式一:国务院客户端小程序——疫情风险等级查询入口获取:通过微信搜索“国务院客户端”小程序 ,进入后即可找到“疫情风险等级查询 ”功能入口。
〖陆〗、在手机上查看全国中高风险疫情地区,可通过微信《扫码抗疫情》小程序实现,具体步骤如下:步骤一:进入《扫码抗疫情》小程序打开微信 ,点击顶部“搜索小程序”栏,输入“扫码抗疫情”,在搜索结果中选取并进入该小程序。

5月13日,中国哪些城市是中风险和高风险区?
〖壹〗 、月13日中国高风险地区为吉林省吉林市的舒兰市,中风险地区则包括湖北省武汉市东西湖区、吉林省吉林市丰满区、辽宁省沈阳市苏家屯区 。6月14日 ,国务院疫情风险等级查询显示北京市丰台区花乡地区升级为高风险地区。
〖贰〗 、感染者1:风险管控人员,现住西城区马连道中里三区。风险点位:5月8日11:00-12:00,天虹商场达官营店三层儿童游乐区 。感染者2:现住西城区新街口外大街6号院 ,工作地址为德胜门西大街远洋风景1号楼底商小佩宠物店。风险点位:5月6日10:00-20:00,在远洋风景底商小佩宠物店工作。
〖叁〗、月5日15时至6日15时,北京新增本土新冠肺炎病毒感染者66例 ,截至近来北京市共有高风险地区18个,中风险地区30个 。 以下是详细情况:新增本土感染者情况总体数据:5月5日15时至6日15时,新增本土新冠肺炎病毒感染者66例(感染者683至748)。
11月3日,重庆3个地区划分为中风险区
月3日重庆划定的3个中风险区分别是渝北区宝圣湖街道石盘河社区金石大道398号重庆星充新能源科技有限公司办公区、渝北区龙塔街道黄龙路53号东原晴天见小区 、长寿区菩提街道古镇社区西二支路88号中央公园小区一组团。
截至11月3日 ,重庆中风险地区共有3个,具体名单如下:渝北区宝圣湖街道石盘河社区金石大道398号重庆星充新能源科技有限公司办公区该区域因疫情防控需要被划定为中风险区,需严格落实管控措施。渝北区龙塔街道黄龙路53号东原晴天见小区此小区因出现疫情关联风险 ,被纳入中风险范围,居民需配合封闭管理 。
为切实保障广大市民的生命安全和身体健康,按照《新型冠状病毒肺炎防控方案》相关规定,结合当前疫情防控形势 ,经疾控专家研判和区新型冠状病毒肺炎疫情防控工作指挥部研究,决定自2022年11月3日0时起,大足区部分区域划定为中风险区、临时管控区 ,具体如下:中风险区具体点位石马镇场镇范围。
全国中高风险地区的分布
可以通过微信国家政务服务平台查看最新的全国中高风险疫情地区分布,具体步骤如下:进入微信国家政务服务平台:打开微信,在搜索栏输入“国家政务服务平台 ” ,进入该程序页面。点击各地疫情风险等级查询:在程序页面中,找到并点击“各地疫情风险等级查询”选项 。选取全国中高风险疫情地区:在弹出的页面下方,点击“全国中高风险疫情地区”选项。
波及范围新一轮疫情共波及17个省份的43个城市 ,具体省份包括:江苏、湖南 、北京、四川、辽宁 、云南、安徽、广东、福建 、重庆、河南、湖北 、宁夏、海南、山东 、上海、内蒙古自治区。首次发现感染者的城市:河南开封、湖北鄂州 、湖北咸宁 。
东北和华北地区:高风险居民比例较高,东北地区(黑龙江、吉林、辽宁)达16%,华北地区(北京 、天津、河北、山西、内蒙古)为14%。该差异主要与当地居民的生活作息及饮食习惯相关。华北地区主要受肥胖及血压的因素影响;东北地区主要受副食影响 ,常年红肉(猪牛羊肉等)摄入过多,水果蔬菜摄入不足 。
全国现存中风险地区分布黑龙江省(8个)哈尔滨市:道里区 、道外区、南岗区、呼兰区 、阿城区、木兰县。哈尔滨自4月9日以来发生聚集性疫情,截至4月29日24时,现存确诊病例63例、无症状感染者17例 ,防控形势仍需高度关注。牡丹江市:绥芬河市(口岸输入病例重点地区) 、西安区 。
全国高中风险地区情况(截至8月8日21时)高风险地区:共15个,分布在4省,具体为云南(1个)、江苏(3个)、河南(8个) 、湖南(3个)。
截至近来 ,国内共有2个高风险地区,76个中风险地区,主要分布在陕西省、河南省、浙江省等地 ,以下为详细信息(数据不包括港澳台地区):高风险地区:具体地区名单会随疫情形势动态调整,可通过权威渠道实时查询。
广东疫情重点地区名单
020年3月广东省新冠肺炎疫情风险等级重点地区名单如下:中风险地区:广州市越秀区;深圳市福田区;佛山市禅城区 、南海区、顺德区、三水区;惠州市惠城区、惠阳区 、惠东县、博罗县、大亚湾区;中山市主城区片区;肇庆市端州区;揭阳市普宁市。
国内重点地区(2025年7月最新数据)广东省以下13个地市报告本地病例:佛山 、广州、东莞、中山 、深圳、江门、肇庆 、梅州、珠海、惠州 、潮州、阳江、云浮 。全球分布特征主要流行区域集中在美洲、亚洲和非洲三大洲,但受传播范围广 、变数多的影响 ,具体国家名单尚未公开。
广东省“两热 ”(基孔肯雅热和登革热)疫情高风险区涉及以下地区:深圳市福田区福保街道菩提路216号点彩人家28栋该区域被明确列为高风险区,需重点关注蚊媒传播风险。基孔肯雅热和登革热均通过伊蚊叮咬传播,居民应加强防蚊措施 ,如清理积水容器、使用蚊帐或驱蚊剂,避免蚊虫滋生 。
022年1月27日广东省对重点地区来返粤人员健康管理措施主要包括分类落实隔离、核酸检测及健康监测,具体措施依据风险等级划分如下:高风险地区来返粤人员管理措施:实施14天集中隔离医学观察,期间第14天各开展1次核酸检测。
微信中怎么查看全国疫情中高风险地区名单
〖壹〗 、打开微信并进入小程序界面启动微信后 ,点击底部导航栏的“发现”选项,在发现页中选取“小程序”功能入口。搜索并进入国家政务服务平台在小程序搜索框中输入“国家政务服务平台 ”,点击搜索结果中的官方小程序进入 。选取疫情风险等级查询功能进入平台后 ,找到“各地疫情风险等级查询”服务模块并点击。
〖贰〗、具体步骤:进入小程序入口打开微信,点击底部导航栏的“发现”选项,选取“小程序 ”功能。搜索政务平台在小程序搜索框中输入“国家政务服务平台” ,或通过历史记录找到该小程序并进入 。选取风险查询功能在小程序首页找到“各地疫情风险等级查询”入口,点击进入查询页面。
〖叁〗、打开微信搜索功能打开手机中的微信app,点击顶部“搜索”选项。进入粤省事小程序在搜索页面输入“粤省事 ” ,点击搜索结果中的“粤省事”小程序 。进入疫情区域页面在粤省事首页点击“疫情区域”选项,进入风险地区查询页面。查看风险地区名单页面会直接显示全国高风险和中风险地区列表,用户可滑动查看完整信息。
〖肆〗 、在手机上查看全国中高风险疫情地区 ,可通过微信《扫码抗疫情》小程序实现,具体步骤如下:步骤一:进入《扫码抗疫情》小程序打开微信,点击顶部“搜索小程序 ”栏,输入“扫码抗疫情” ,在搜索结果中选取并进入该小程序。
〖伍〗、查询方式一:国务院客户端小程序——疫情风险等级查询入口获取:通过微信搜索“国务院客户端”小程序,进入后即可找到“疫情风险等级查询 ”功能入口 。查询流程:进入小程序后,点击页面上部的查询按钮 ,系统将直接展示全国中高风险地区名单,信息一目了然,无需复杂操作。
〖陆〗、在微信中查询中高风险地区 ,可通过国务院客户端小程序实现,具体操作如下:打开微信并进入小程序界面启动微信APP,点击底部导航栏的“发现”选项 ,在发现页中选取“小程序”入口。
发表评论